Warning:
JavaScript is turned OFF. None of the links on this page will work until it is reactivated.
If you need help turning JavaScript On, click here.
The Concept Map you are trying to access has information related to:
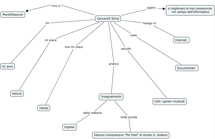
la mia prima mappa Silvia, Ceccarelli Silvia non mi piace niente, Ceccarelli Silvia mi piace lettura, Ceccarelli Silvia ascolto tutti i generi musicali, Insegnamento nella scuola Istituto Comprensivo "Pio Fedi" di Grotte S. stefano, Ceccarelli Silvia pratico Insegnamento, Ceccarelli Silvia vedo Documentari, Ceccarelli Silvia ho 41 anni, Insegnamento nella materia Inglese, Ceccarelli Silvia vivo a Montefiascone, Ceccarelli Silvia aspiro a migliorare le mie conoscenze nel campo dell'informatica