Warning:
JavaScript is turned OFF. None of the links on this page will work until it is reactivated.
If you need help turning JavaScript On, click here.
The Concept Map you are trying to access has information related to:
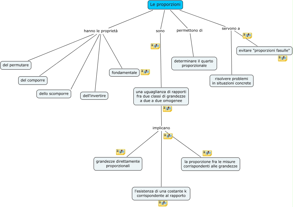
le proporzioni, Le proporzioni hanno le proprietà fondamentale, Le proporzioni hanno le proprietà dell'invertire, Le proporzioni permettono di determinare il quarto proporzionale, Le proporzioni hanno le proprietà dello scomporre, Le proporzioni servono a risolvere problemi in situazioni concrete, Le proporzioni hanno le proprietà del comporre, Le proporzioni sono una uguaglianza di rapporti fra due classi di grandezze a due a due omogenee, una uguaglianza di rapporti fra due classi di grandezze a due a due omogenee implicano grandezze direttamente proporzionali, Le proporzioni servono a evitare "proporzioni fasulle", una uguaglianza di rapporti fra due classi di grandezze a due a due omogenee implicano la proporzione fra le misure corrispondenti alle grandezze