WARNING:
JavaScript is turned OFF. None of the links on this concept map will
work until it is reactivated.
If you need help turning JavaScript On, click here.
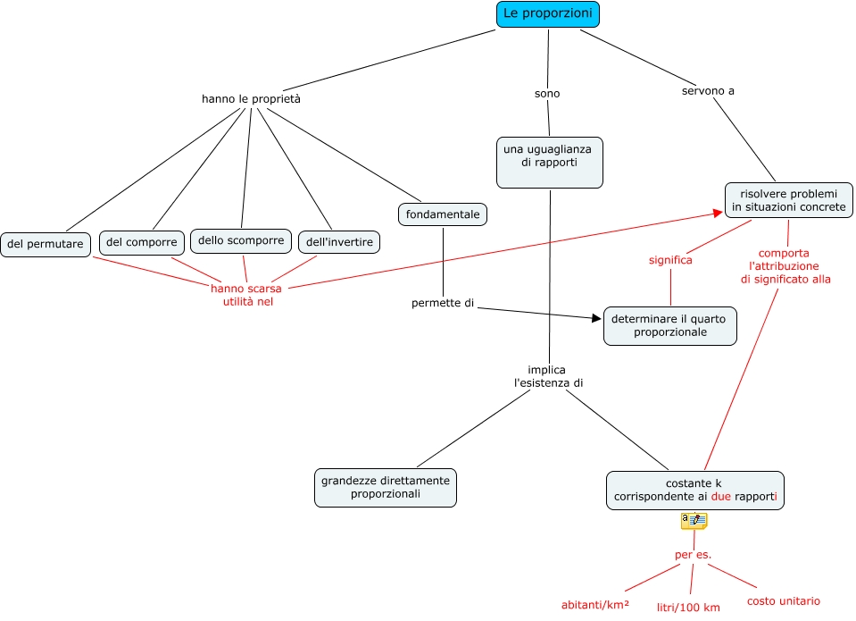
Questa Cmap, creata con IHMC CmapTools, contiene informazioni relative a: le proporzioni 2_solvestri, del comporre hanno scarsa utilità nel risolvere problemi in situazioni concrete, Le proporzioni hanno le proprietà fondamentale, del permutare hanno scarsa utilità nel risolvere problemi in situazioni concrete, una uguaglianza di rapporti implica l'esistenza di costante k corrispondente ai due rapporti, dello scomporre hanno scarsa utilità nel risolvere problemi in situazioni concrete, Le proporzioni sono una uguaglianza di rapporti, Le proporzioni servono a risolvere problemi in situazioni concrete, risolvere problemi in situazioni concrete significa determinare il quarto proporzionale, costante k corrispondente ai due rapporti per es. costo unitario, costante k corrispondente ai due rapporti per es. abitanti/km², risolvere problemi in situazioni concrete comporta l'attribuzione di significato alla costante k corrispondente ai due rapporti, dell'invertire hanno scarsa utilità nel risolvere problemi in situazioni concrete, Le proporzioni hanno le proprietà del comporre, fondamentale permette di determinare il quarto proporzionale, Le proporzioni hanno le proprietà dell'invertire, Le proporzioni hanno le proprietà dello scomporre, costante k corrispondente ai due rapporti per es. litri/100 km, una uguaglianza di rapporti implica l'esistenza di grandezze direttamente proporzionali, Le proporzioni hanno le proprietà del permutare