Warning:
JavaScript is turned OFF. None of the links on this page will work until it is reactivated.
If you need help turning JavaScript On, click here.
The Concept Map you are trying to access has information related to:
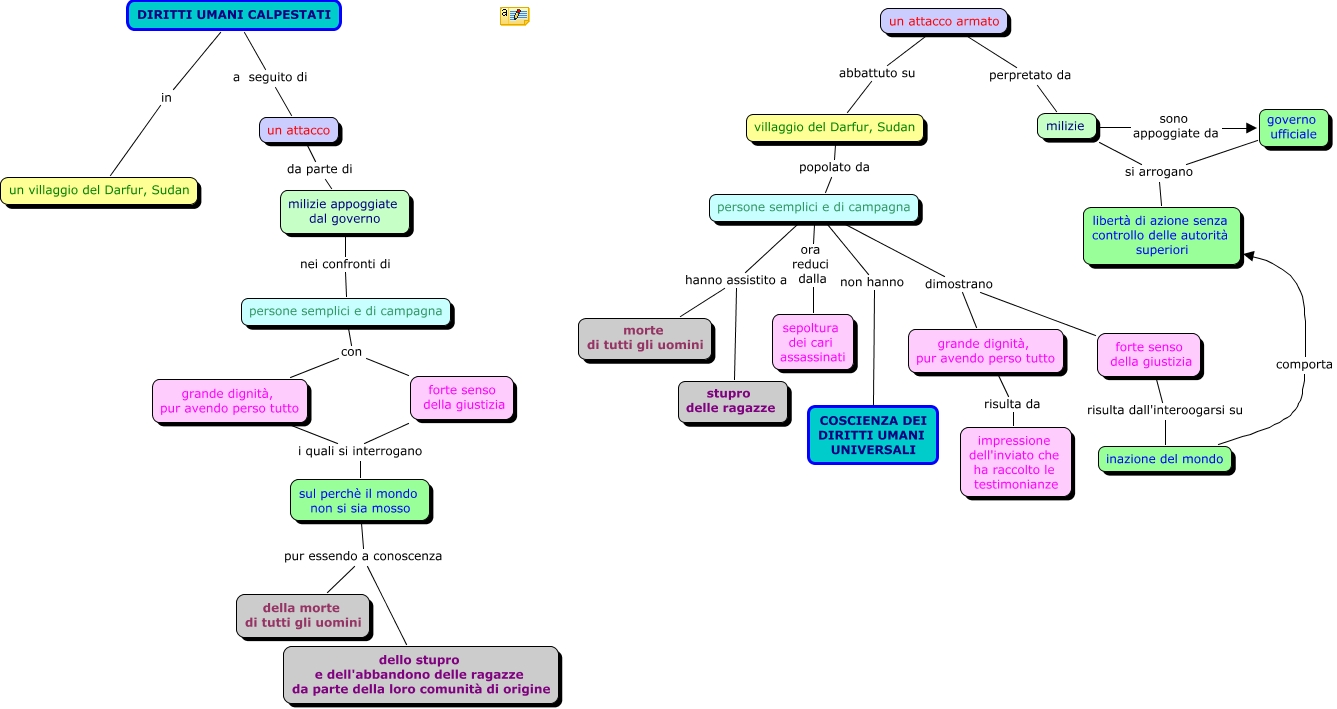
Diritti umani calpestati_catteruccia, forte senso della giustizia risulta dall'interoogarsi su inazione del mondo, grande dignità, pur avendo perso tutto risulta da impressione dell'inviato che ha raccolto le testimonianze, DIRITTI UMANI CALPESTATI in un villaggio del Darfur, Sudan, villaggio del Darfur, Sudan popolato da persone semplici e di campagna, milizie sono appoggiate da governo ufficiale, persone semplici e di campagna con forte senso della giustizia, sul perchè il mondo non si sia mosso pur essendo a conoscenza dello stupro e dell'abbandono delle ragazze da parte della loro comunità di origine, milizie si arrogano libertà di azione senza controllo delle autorità superiori, DIRITTI UMANI CALPESTATI a seguito di un attacco, governo ufficiale si arrogano libertà di azione senza controllo delle autorità superiori