Warning:
JavaScript is turned OFF. None of the links on this page will work until it is reactivated.
If you need help turning JavaScript On, click here.
The Concept Map you are trying to access has information related to:
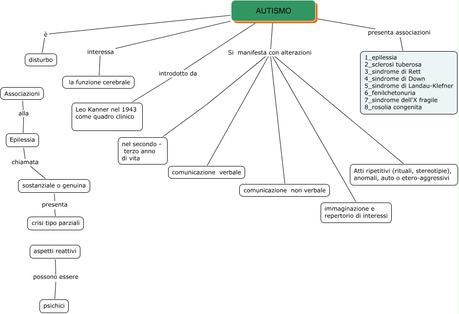
AUTISMO1_rev_serafini, AUTISMO Si manifesta con alterazioni comunicazione verbale, AUTISMO introdotto da Leo Kanner nel 1943 come quadro clinico, AUTISMO Si manifesta con alterazioni nel secondo - terzo anno di vita, Associazioni alla Epilessia, AUTISMO Si manifesta con alterazioni Atti ripetitivi (rituali, stereotipie), anomali, auto o etero-aggressivi, AUTISMO è disturbo, AUTISMO interessa la funzione cerebrale, sostanziale o genuina presenta crisi tipo parziali, aspetti reattivi possono essere psichici, AUTISMO Si manifesta con alterazioni immaginazione e repertorio di interessi