Warning:
JavaScript is turned OFF. None of the links on this page will work until it is reactivated.
If you need help turning JavaScript On, click here.
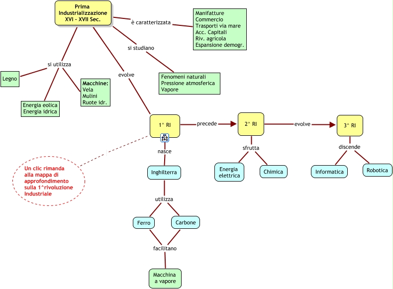
Questa Cmap, creata con IHMC CmapTools, contiene informazioni relative a: Mappa indice RI, 2^ RI evolve 3^ RI, Prima Industrializzazione XVI - XVII Sec. si utilizza Legno, Ferro facilitano Macchina a vapore, 3^ RI discende Informatica, Prima Industrializzazione XVI - XVII Sec. è caratterizzata Manifatture Commercio Trasporti via mare Acc. Capitali Riv. agricola Espansione demogr., 1^ RI precede 2^ RI, 3^ RI discende Robotica, Prima Industrializzazione XVI - XVII Sec. si utilizza Energia eolica Energia idrica, Prima Industrializzazione XVI - XVII Sec. si utilizza Macchine: Vela Mulini Ruote idr., Carbone facilitano Macchina a vapore, Inghilterra utilizza Ferro, Prima Industrializzazione XVI - XVII Sec. evolve 1^ RI, Fenomeni naturali Pressione atmosferica Vapore si studiano Prima Industrializzazione XVI - XVII Sec., 2^ RI sfrutta Energia elettrica, Inghilterra utilizza Carbone, Un clic rimanda alla mappa di approfondimento sulla 1^rivoluzione Industriale 1^ RI, 2^ RI sfrutta Chimica, Inghilterra nasce 1^ RI