WARNING:
JavaScript is turned OFF. None of the links on this concept map will
work until it is reactivated.
If you need help turning JavaScript On, click here.
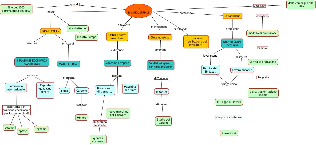
Questa Cmap, creata con IHMC CmapTools, contiene informazioni relative a: Rivoluzione Industriale, Nuovi mezzi di trasporto migliorano le strade quindi i commerci, INGHILTERRA vive una SITUAZIONE ECONOMICA FAVOREVOLE, la vita di produzione che porta a una trasformazione sociale, Condizioni igienico sanitarie precarie diffondono malattie, Orari di lavoro eccessivi si sfrutta Lavoro minorile, modello di produzione cambia la vita di produzione, MATERIE PRIME si sfrutta Carbone, Commercio internazionale Inghilterra è in posizione eccezionale per il commercio di cotone, Le fabbriche crescono 1^ RIV.INDUSTRIALE, 1^ Legge sul lavoro che porta a tutelare i lavoratori, Studio dei vaccini stimolano malattie, Le fabbriche producono Orari di lavoro eccessivi, Utilizzo nuove macchine si diffonde Macchina a vapore, Carbone estratto Miniere, 1^ RIV.INDUSTRIALE nasce INGHILTERRA, 1^ RIV.INDUSTRIALE passaggio dalla campagna alla città, Macchina a vapore nascono Nuovi mezzi di trasporto, INGHILTERRA è ricca di MATERIE PRIME, Città industriali generano Condizioni igienico sanitarie precarie, Città industriali si sviluppano 1^ RIV.INDUSTRIALE