WARNING:
JavaScript is turned OFF. None of the links on this concept map will
work until it is reactivated.
If you need help turning JavaScript On, click here.
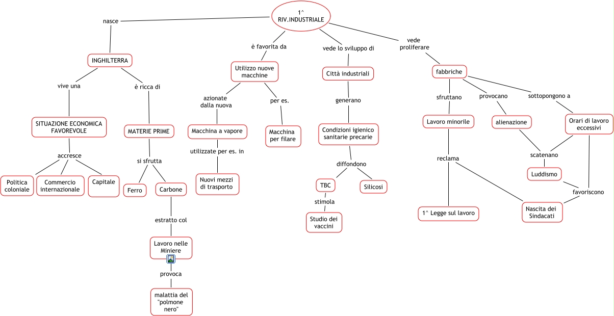
Questa Cmap, creata con IHMC CmapTools, contiene informazioni relative a: Rivoluzione Industriale rev, Luddismo scatenano alienazione, Condizioni igienico sanitarie precarie diffondono TBC, 1^ RIV.INDUSTRIALE è favorita da Utilizzo nuove macchine, SITUAZIONE ECONOMICA FAVOREVOLE accresce Capitale, INGHILTERRA vive una SITUAZIONE ECONOMICA FAVOREVOLE, INGHILTERRA è ricca di MATERIE PRIME, fabbriche provocano alienazione, Lavoro nelle Miniere provoca malattia del "polmone nero", Politica coloniale accresce Capitale, Macchina a vapore utilizzate per es. in Nuovi mezzi di trasporto, SITUAZIONE ECONOMICA FAVOREVOLE accresce Commercio internazionale, Lavoro minorile reclama 1^ Legge sul lavoro, Nascita dei Sindacati reclama 1^ Legge sul lavoro, Carbone estratto col Lavoro nelle Miniere, MATERIE PRIME si sfrutta Ferro, Città industriali vede lo sviluppo di 1^ RIV.INDUSTRIALE, Orari di lavoro eccessivi favoriscono Nascita dei Sindacati, 1^ RIV.INDUSTRIALE nasce INGHILTERRA, fabbriche sottopongono a Orari di lavoro eccessivi, fabbriche vede proliferare 1^ RIV.INDUSTRIALE