Warning:
JavaScript is turned OFF. None of the links on this page will work until it is reactivated.
If you need help turning JavaScript On, click here.
The Concept Map you are trying to access has information related to:
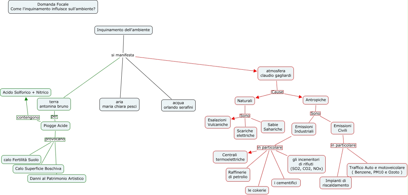
Inquinamento dell'ambiente, atmosfera claudio gagliardi Cause Antropiche, Piogge Acide provocano Danni al Patrimonio Artistico, Naturali Sono Esalazioni Vulcaniche, Emissioni Civili in particolare Traffico Auto e motoveicolare ( Benzene, PM10 e Ozoto ), Piogge Acide provocano Calo Superficie Boschiva, Inquinamento dell'ambiente si manifesta atmosfera claudio gagliardi, atmosfera claudio gagliardi Cause Naturali, Piogge Acide contengono Acido Solforico + Nitrico, Emissioni Civili in particolare Impianti di riscaldamento, Emissioni Industriali in particolare gli inceneritori di rifiuti (SO2, CO2, NOx)