Warning:
JavaScript is turned OFF. None of the links on this page will work until it is reactivated.
If you need help turning JavaScript On, click here.
The Concept Map you are trying to access has information related to:
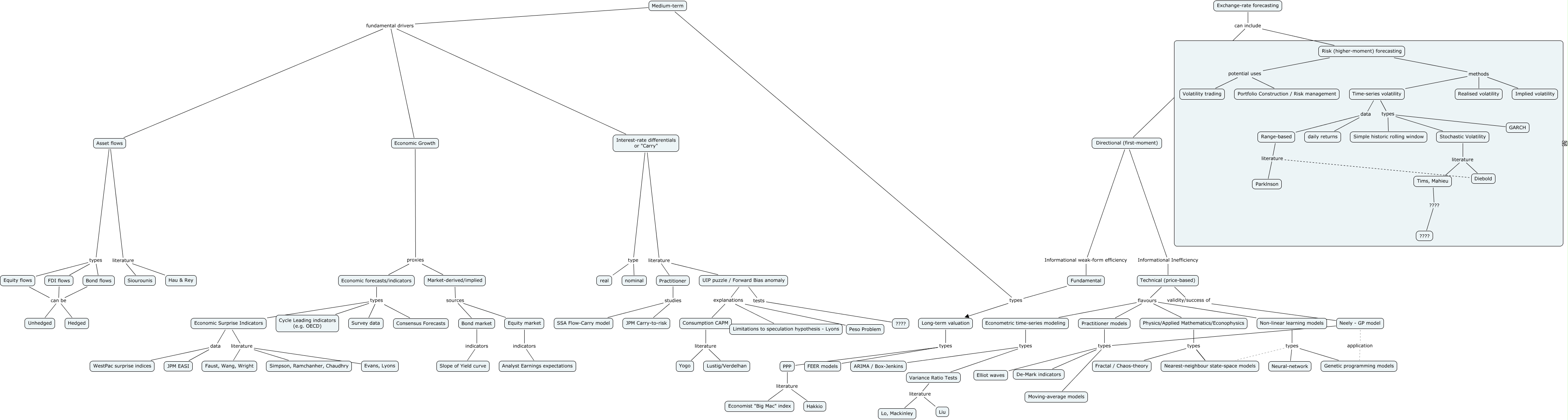
Exchange-rate forecasting, Practitioner studies SSA Flow-Carry model, Bond flows can be Hedged, Neely - GP model types Moving-average models, Economic forecasts/indicators types Survey data, Econometric time-series modeling types Variance Ratio Tests, Time-series volatility types GARCH, UIP puzzle / Forward Bias anomaly tests ????, Bond flows can be Unhedged, Directional (first-moment) Informational Inefficiency Technical (price-based), Stochastic Volatility literature Diebold