Warning:
JavaScript is turned OFF. None of the links on this page will work until it is reactivated.
If you need help turning JavaScript On, click here.
The Concept Map you are trying to access has information related to:
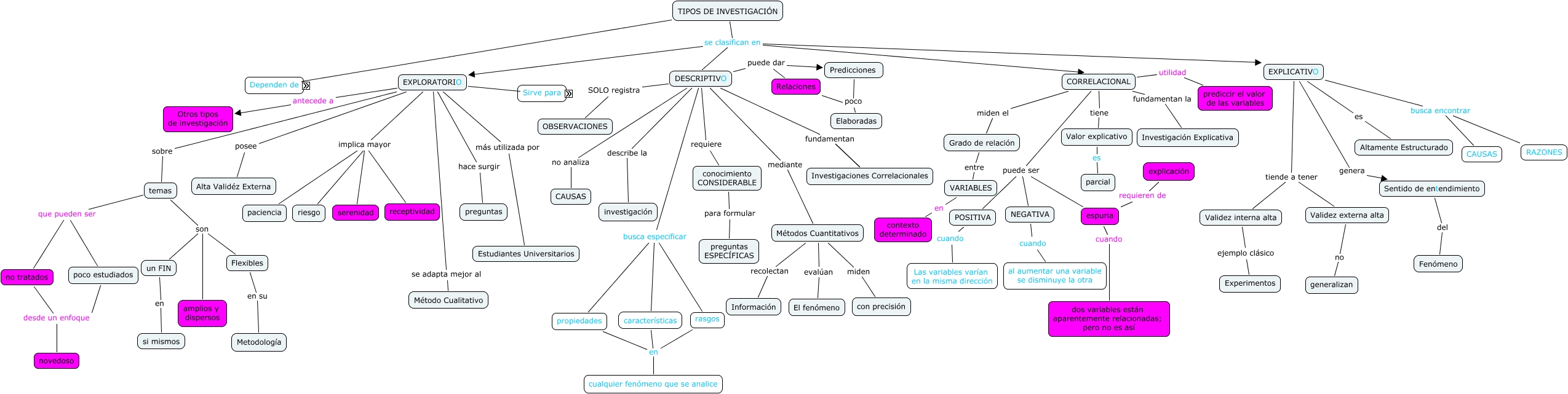
Aporte Focus Group, EXPLORATORIO sirve para Establecer prioridades para investigaciones futuras, DESCRIPTIVO busca especificar propiedades, EXPLORATORIO implica mayor riesgo, EXPLICATIVO tiende a tener Validez interna alta, Sentido de entendimiento del Fenómeno, EXPLICATIVO busca encontrar CAUSAS, EXPLORATORIO implica mayor serenidad, EXPLORATORIO más utilizada por Estudiantes Universitarios, EXPLORATORIO implica mayor paciencia, espuria cuando dos variables están aparentemente relacionadas; pero no es así