WARNING:
JavaScript is turned OFF. None of the links on this concept map will
work until it is reactivated.
If you need help turning JavaScript On, click here.
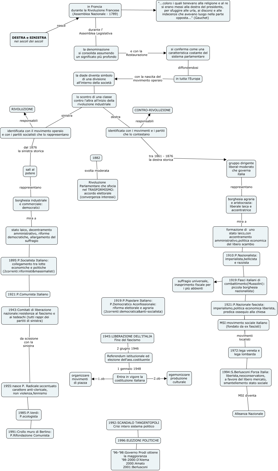
Questa Cmap, creata con IHMC CmapTools, contiene informazioni relative a: D-S - CRONOLOGIA (Visco + Giu), 1994:S.Berlusconi:Forza Italia: liberista,neoconservatore, a favore del libero mercato, smantellemento stato sociale MSI diventa Alleanza Nazionale, Entra in vigore la costituzione italiana 1.ob organizzare movimenti di piazza, 1919:Fasci italiani di combattimento(Mussolini): piccola borghesia nazionalista) ???? suffragio universale, inasprimento fiscale per i più abbienti, 1882 svolta moderata Rivoluzione Parlamentare che sfocia nel TRASFORMISMO: accordo elettorale (convergenza interessi), identificata con il movimento operaio e con i partiti socialisti che lo rappresentano responsabili RIVOLUZIONE, 1955:nasce P. Radicale:accentuato carattere anti-clericale, non violenza,fennismo ???? 1985:P.Verdi: P.ecologista, in Francia durante la Rivoluzione Francese (Assemblea Nazionale - 1789) durante l' Assemblea Legislativa la denominazione si consolida assumendo un significato più profondo, gruppo dirigente liberal-moderato che governa italia rappresentano borghesia agraria e aristocrazia: liberale laica e accentratrice, borghesia industriale e commerciale: democratici mira a stato laico, decentramento amministrativo, riforme democratiche, allargamento del suffragio, lo scontro di una classe contro l'altra all'inizio della rivoluzione industriale destra identificata con i movimenti e i partiti che lo contestano, 1921:P.Nazionale fascista: imperialismo,politica economica liberista, predica ossequio alla chiesa movimenti localisti 1972:lega veneta e lega lombarda, 1996:ELEZIONI POLITICHE ???? '96-'98:Governo Prodi ottiene la maggioranza '98-2000:D'Alema 2000:Amato 2001:Berlusconi, la denominazione si consolida assumendo un significato più profondo e con la Restaurazione si conferma come una caratteristica costante del sistema parlamentare, borghesia agraria e aristocrazia: liberale laica e accentratrice mira a formazione di uno stato laico,con accentramento amministrativo,politica economica del libero scambio, lo scontro di una classe contro l'altra all'inizio della rivoluzione industriale sinistra identificata con il movimento operaio e con i partiti socialisti che lo rappresentano, identificata con i movimenti e i partiti che lo contestano tra 1861 - 1876 la destra storica gruppo dirigente liberal-moderato che governa italia, 1992:SCANDALO TANGENTOPOLI Crisi intero sistema politico ???? 1996:ELEZIONI POLITICHE, stato laico, decentramento amministrativo, riforme democratiche, allargamento del suffragio ???? 1895:P.Socialista Italiano: collegamento tra lotte economiche e politiche (2correnti:riformisti&massimalisti), 1921:P.Nazionale fascista: imperialismo,politica economica liberista, predica ossequio alla chiesa movimenti localisti 1972:lega veneta e lega lombarda, la diade diventa simbolo di una divisione all'interno della società ???? lo scontro di una classe contro l'altra all'inizio della rivoluzione industriale