Warning:
JavaScript is turned OFF. None of the links on this page will work until it is reactivated.
If you need help turning JavaScript On, click here.
The Concept Map you are trying to access has information related to:
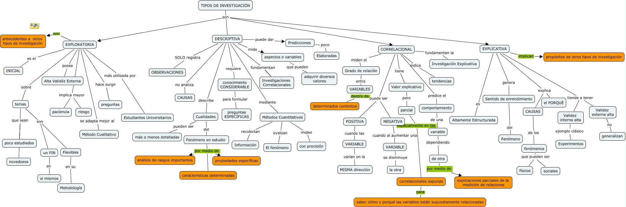
aporte del grupo de Gloriana, Luis, Alexandra y Lena, EXPLICATIVA explica el PORQUÉ, de otra por medio de explicaciones parciales de la medición de relaciones, Cualidades pueden ser más o menos detalladas, CORRELACIONAL puede ser NEGATIVA, Sentido de enrendimiento del Fenómeno, CORRELACIONAL tiene Valor explicativo, variable dependiendo de otra, VARIABLE se disminuye la otra, CORRELACIONAL indica tendencias, DESCRIPTIVA fundamentan Investigaciones Correlacionales