Warning:
JavaScript is turned OFF. None of the links on this page will work until it is reactivated.
If you need help turning JavaScript On, click here.
The Concept Map you are trying to access has information related to:
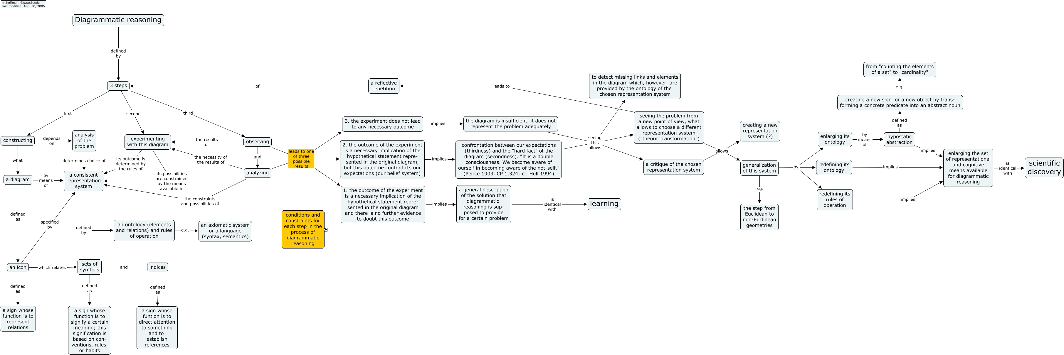
diagrammatic reasoning definition, a consistent representation system defined by an ontology (elements and relations) and rules of operation, creating a new sign for a new object by trans- forming a concrete predicate into an abstract noun e.g. from "counting the elements of a set" to "cardinality", analyzing leads to one of three possible results 1. the outcome of the experiment is a necessary implication of the hypothetical statement repre- sented in the original diagram and there is no further evidence to doubt this outcome, observing leads to one of three possible results 1. the outcome of the experiment is a necessary implication of the hypothetical statement repre- sented in the original diagram and there is no further evidence to doubt this outcome, analyzing leads to one of three possible results 3. the experiment does not lead to any necessary outcome, 1. the outcome of the experiment is a necessary implication of the hypothetical statement repre- sented in the original diagram and there is no further evidence to doubt this outcome implies a general description of the solution that diagrammatic reasoning is sup- posed to provide for a certain problem, observing the results of experimenting with this diagram, analyzing the necessity of the results of experimenting with this diagram, 3 steps first constructing, enlarging the set of representational and cognitive means available for diagrammatic reasoning is identical with scientific discovery