Warning:
JavaScript is turned OFF. None of the links on this page will work until it is reactivated.
If you need help turning JavaScript On, click here.
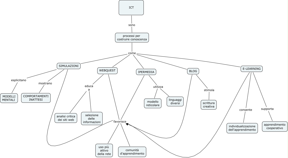
The Concept Map you are trying to access has information related to:
ICT2, WEBQUEST educa a selezione delle informazioni, SIMULAZIONI favorisce comunità d'apprendimento, E-LEARNING favorisce uso più attivo della rete, E-LEARNING favorisce comunità d'apprendimento, SIMULAZIONI mostrano COMPORTAMENTI INATTESI, BLOG favorisce comunità d'apprendimento, E-LEARNING consente individualizzazione dell'apprendimento, IPERMEDIA favorisce uso più attivo della rete, processi per costruire conoscenza come WEBQUEST, SIMULAZIONI favorisce uso più attivo della rete