Warning:
JavaScript is turned OFF. None of the links on this page will work until it is reactivated.
If you need help turning JavaScript On, click here.
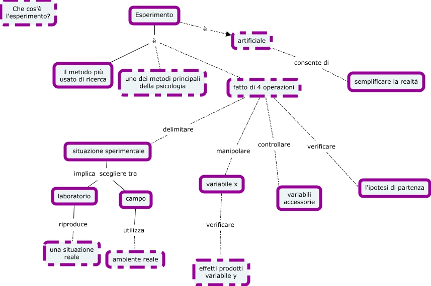
Questa Mappa Concettuale ha informazioni correlate a: esperimento, artificiale consente di semplificare la realtà, situazione sperimentale implica scegliere tra laboratorio, campo utilizza ambiente reale, fatto di 4 operazioni manipolare variabile x, variabile x verificare effetti prodotti variabile y, laboratorio riproduce una situazione reale, Esperimento è il metodo più usato di ricerca, Esperimento è fatto di 4 operazioni, fatto di 4 operazioni controllare variabili accessorie, fatto di 4 operazioni verificare l'ipotesi di partenza, fatto di 4 operazioni delimitare situazione sperimentale, Esperimento è artificiale, Esperimento è uno dei metodi principali della psicologia, situazione sperimentale implica scegliere tra campo