WARNING:
JavaScript is turned OFF. None of the links on this concept map will
work until it is reactivated.
If you need help turning JavaScript On, click here.
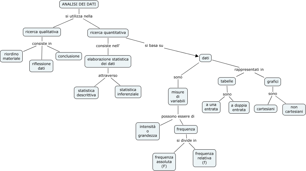
Questa Cmap, creata con IHMC CmapTools, contiene informazioni relative a: analisi dati, grafici sono non cartesiani, dati sono misure di variabili, ricerca qualitativa consiste in conclusione, ANALISI DEI DATI si utilizza nella ricerca quantitativa, tabelle sono a una entrata, ricerca quantitativa si basa su dati, frequenza si divide in frequenza assoluta (F), dati rappresentati in tabelle, frequenza si divide in frequenza relativa (f), misure di variabili possono essere di intensità o grandezza, tabelle sono a doppia entrata, dati rappresentati in grafici, ricerca quantitativa consiste nell' elaborazione statistica dei dati, grafici sono cartesiani, ricerca qualitativa consiste in riordino materiale, ANALISI DEI DATI si utilizza nella ricerca qualitativa, elaborazione statistica dei dati attraverso statistica inferenziale, ricerca qualitativa consiste in riflessione dati, elaborazione statistica dei dati attraverso statistica descrittiva, misure di variabili possono essere di frequenza