Warning:
JavaScript is turned OFF. None of the links on this page will work until it is reactivated.
If you need help turning JavaScript On, click here.
The Concept Map you are trying to access has information related to:
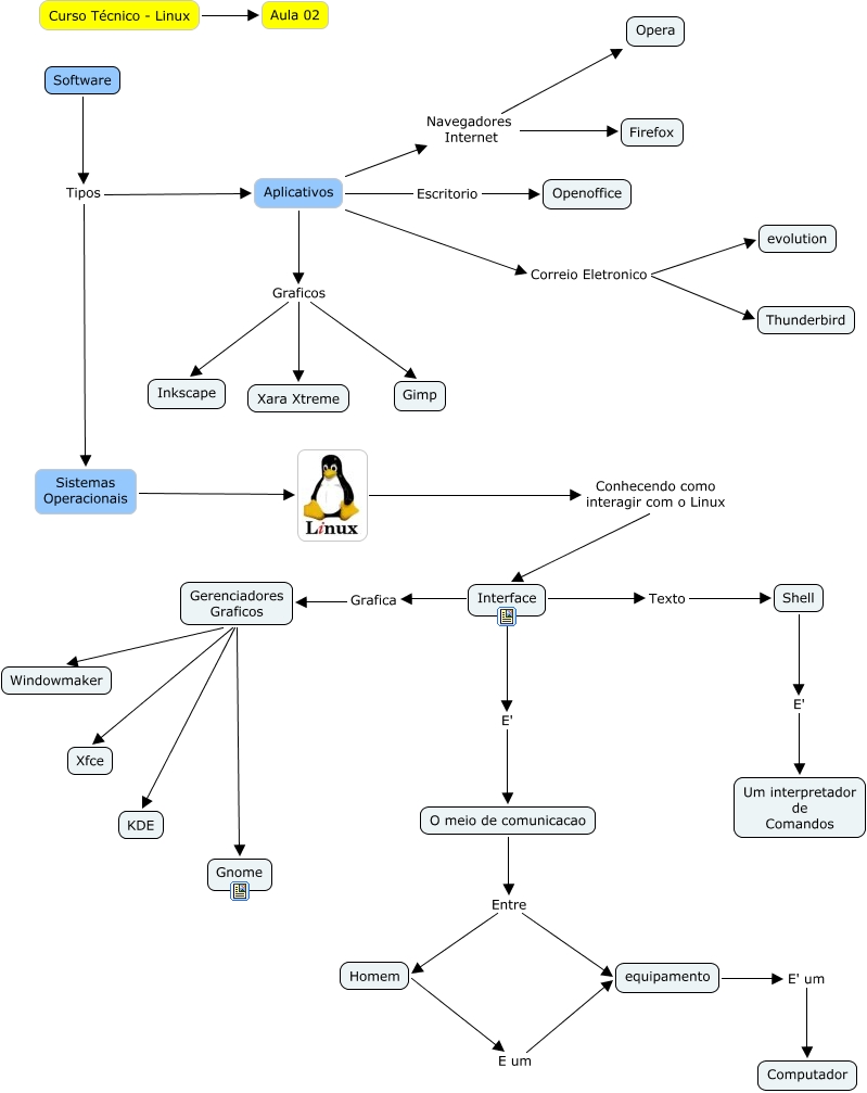
Curso Tecnico - Aula 02, Aplicativos Correio Eletronico evolution, Aplicativos Graficos Gimp, Software Tipos Sistemas Operacionais, Curso Técnico - Linux Aula 02, equipamento E' um Computador, Software Tipos Aplicativos, Interface Texto Shell, O meio de comunicacao Entre equipamento, Aplicativos Navegadores Internet Opera, Gerenciadores Graficos Xfce