Warning:
JavaScript is turned OFF. None of the links on this page will work until it is reactivated.
If you need help turning JavaScript On, click here.
The Concept Map you are trying to access has information related to:
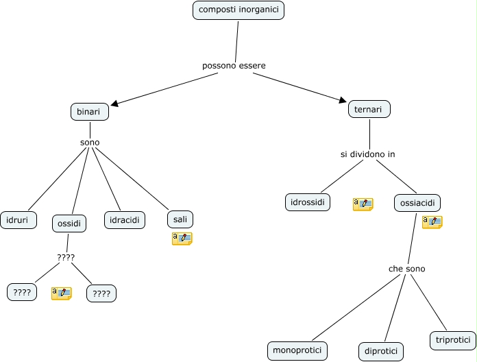
chimica classificazione, binari sono idruri, binari sono idracidi, ossiacidi che sono triprotici, ossiacidi che sono diprotici, composti inorganici possono essere ternari, ossidi ???? ????, ossidi ???? ????, ternari si dividono in ossiacidi, composti inorganici possono essere binari, ternari si dividono in idrossidi