WARNING:
JavaScript is turned OFF. None of the links on this concept map will
work until it is reactivated.
If you need help turning JavaScript On, click here.
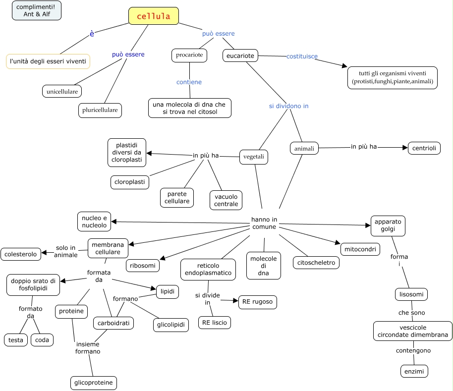
Questa Cmap, creata con IHMC CmapTools, contiene informazioni relative a: cellula michela e giorgia 2bp, reticolo endoplasmatico si divide in RE liscio, doppio srato di fosfolipidi formato da coda, eucariote costituisce tutti gli organismi viventi (protisti,funghi,piante,animali), animali hanno in comune reticolo endoplasmatico, animali hanno in comune molecole di dna, eucariote si dividono in vegetali, animali hanno in comune nucleo e nucleolo, membrana cellulare solo in animale colesterolo, membrana cellulare formata da proteine, carboidrati insieme formano glicoproteine, vegetali in più ha cloroplasti, vegetali hanno in comune ribosomi, cellula può essere unicellulare, vegetali in più ha plastidi diversi da cloroplasti, animali hanno in comune apparato golgi, animali hanno in comune mitocondri, membrana cellulare formata da carboidrati, cellula può essere procariote, membrana cellulare formata da lipidi, cellula può essere eucariote