Warning:
JavaScript is turned OFF. None of the links on this page will work until it is reactivated.
If you need help turning JavaScript On, click here.
The Concept Map you are trying to access has information related to:
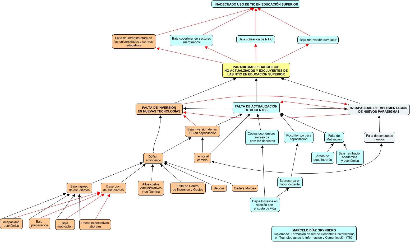
arbol de problemas 2 MARCELO, Baja retribución académica y económica Falta de Motivación, Bajos Ingresos en relación con el costo de vida Sobrecarga en labor docente, INCAPACIDAD DE IMPLEMENTACIÓN DE NUEVOS PARADIGMAS FALTA DE ACTUALIZACIÓN DE DOCENTES, Temor al cambio FALTA DE ACTUALIZACIÓN DE DOCENTES, Pocas expectativas laborales Bajo ingreso de estudiantes, INCAPACIDAD DE IMPLEMENTACIÓN DE NUEVOS PARADIGMAS PARADIGMAS PEDAGÓGICOS NO ACTUALZIADOS Y EXCLUYENTES DE LAS NTIC EN EDUCACIÓN SUPERIOR, Pocas expectativas laborales Deserción de estudiantes, Bajo ingreso de estudiantes Déficit económico, Baja renovación curricular INADECUADO USO DE TIC EN EDUCACIÓN SUPERIOR, Áreas de poco intrerés Falta de Motivación