Warning:
JavaScript is turned OFF. None of the links on this page will work until it is reactivated.
If you need help turning JavaScript On, click here.
The Concept Map you are trying to access has information related to:
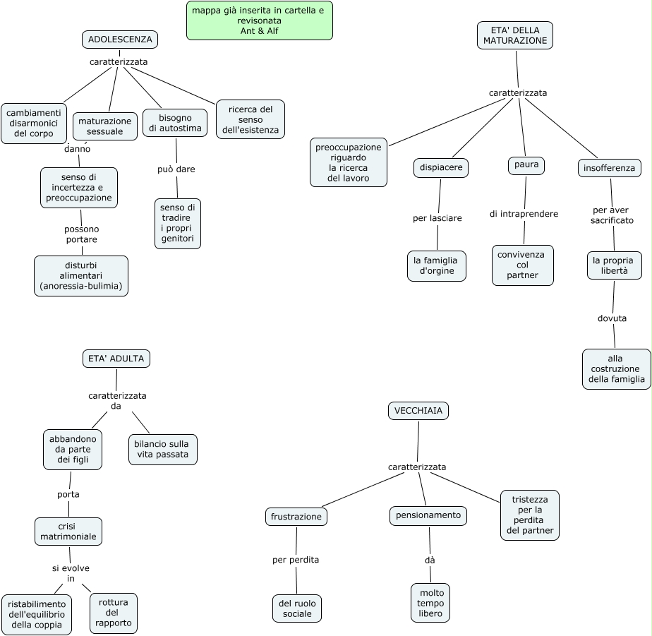
stati d'animo nel ciclo di vita, cambiamenti disarmonici del corpo danno senso di incertezza e preoccupazione, ETA' DELLA MATURAZIONE caratterizzata preoccupazione riguardo la ricerca del lavoro, ADOLESCENZA caratterizzata cambiamenti disarmonici del corpo, senso di incertezza e preoccupazione possono portare disturbi alimentari (anoressia-bulimia), insofferenza per aver sacrificato la propria libertà, bisogno di autostima può dare senso di tradire i propri genitori, pensionamento dà molto tempo libero, ETA' ADULTA caratterizzata da abbandono da parte dei figli, frustrazione per perdita del ruolo sociale, paura di intraprendere convivenza col partner