Warning:
JavaScript is turned OFF. None of the links on this page will work until it is reactivated.
If you need help turning JavaScript On, click here.
The Concept Map you are trying to access has information related to:
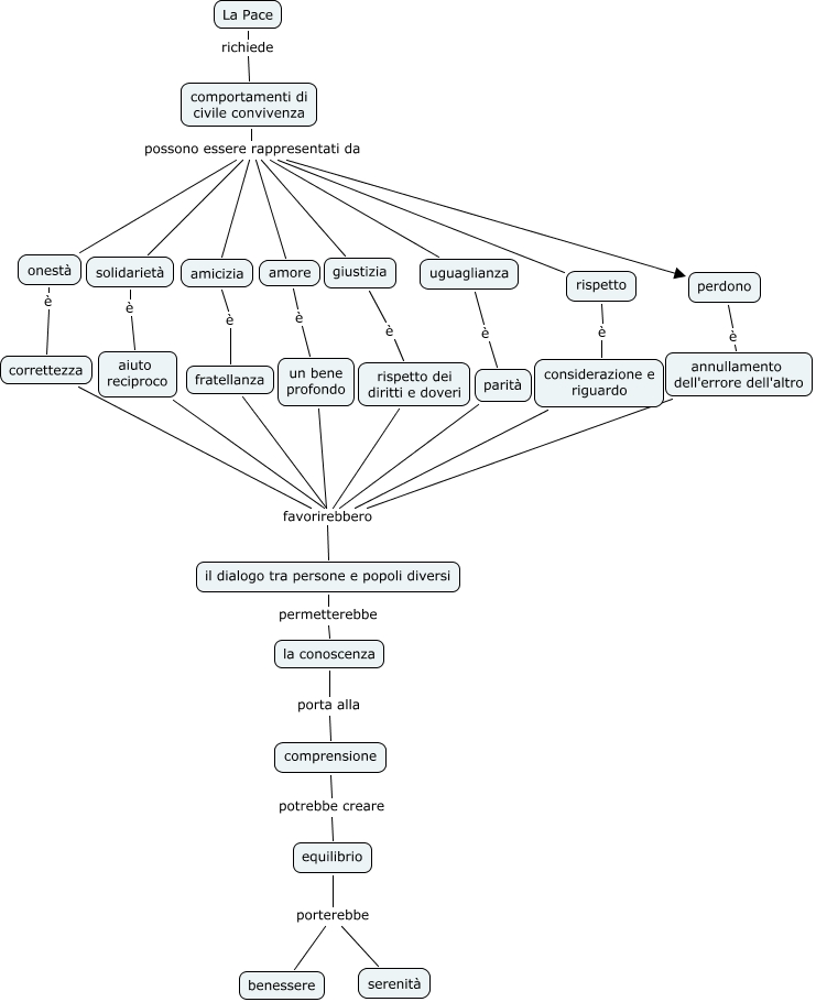
Classe I^ A - S.M.S Acquapendente (VT), comportamenti di civile convivenza possono essere rappresentati da perdono, onestà è correttezza, comportamenti di civile convivenza possono essere rappresentati da giustizia, rispetto dei diritti e doveri favorirebbero il dialogo tra persone e popoli diversi, un bene profondo favorirebbero il dialogo tra persone e popoli diversi, amore è un bene profondo, comportamenti di civile convivenza possono essere rappresentati da amicizia, il dialogo tra persone e popoli diversi permetterebbe la conoscenza, comportamenti di civile convivenza possono essere rappresentati da rispetto, comportamenti di civile convivenza possono essere rappresentati da uguaglianza