WARNING:
JavaScript is turned OFF. None of the links on this concept map will
work until it is reactivated.
If you need help turning JavaScript On, click here.
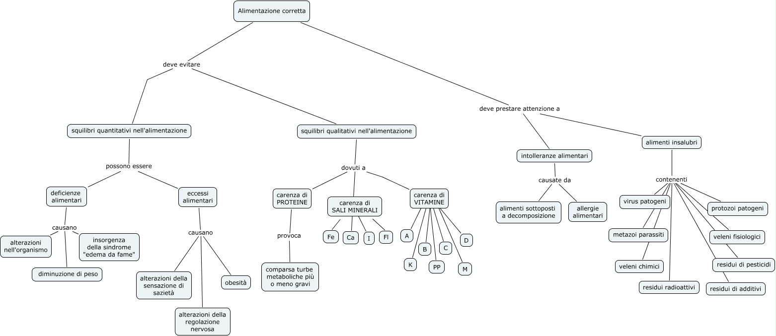
Questa Cmap, creata con IHMC CmapTools, contiene informazioni relative a: alimentazione, carenza di VITAMINE ???? K, alimenti insalubri contenenti virus patogeni, squilibri qualitativi nell'alimentazione dovuti a carenza di VITAMINE, deficienze alimentari causano alterazioni nell'organismo, Ca dovuti a carenza di VITAMINE, eccessi alimentari causano alterazioni della regolazione nervosa, carenza di VITAMINE ???? D, alimenti insalubri contenenti residui di additivi, carenza di SALI MINERALI Fl, I ???? carenza di SALI MINERALI, Alimentazione corretta deve evitare squilibri qualitativi nell'alimentazione, deficienze alimentari causano insorgenza della sindrome "edema da fame", squilibri qualitativi nell'alimentazione dovuti a carenza di PROTEINE, B ???? carenza di VITAMINE, alimenti insalubri contenenti veleni fisiologici, carenza di PROTEINE provoca comparsa turbe metaboliche più o meno gravi, carenza di VITAMINE ???? M, alimenti insalubri contenenti protozoi patogeni, squilibri quantitativi nell'alimentazione possono essere deficienze alimentari, carenza di VITAMINE ???? PP