Warning:
JavaScript is turned OFF. None of the links on this page will work until it is reactivated.
If you need help turning JavaScript On, click here.
The Concept Map you are trying to access has information related to:
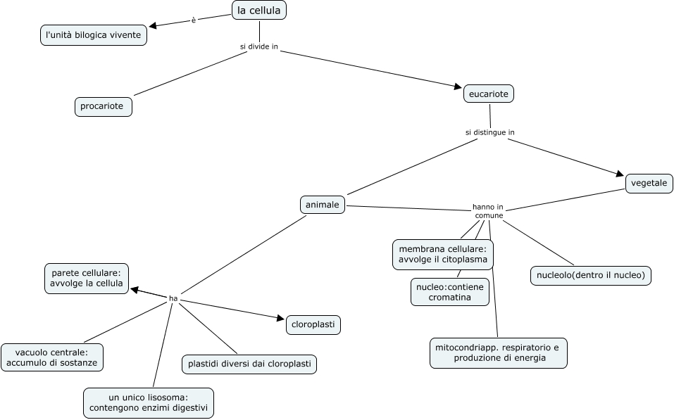
maluorni e iacarelli, vegetale hanno in comune nucleolo(dentro il nucleo), animale hanno in comune nucleolo(dentro il nucleo), animale ha un unico lisosoma: contengono enzimi digestivi, animale ha plastidi diversi dai cloroplasti, animale ha cloroplasti, animale hanno in comune mitocondriapp. respiratorio e produzione di energia, animale hanno in comune nucleo:contiene cromatina, animale hanno in comune membrana cellulare: avvolge il citoplasma, animale ha parete cellulare: avvolge la cellula, animale ha vacuolo centrale: accumulo di sostanze