Warning:
JavaScript is turned OFF. None of the links on this page will work until it is reactivated.
If you need help turning JavaScript On, click here.
The Concept Map you are trying to access has information related to:
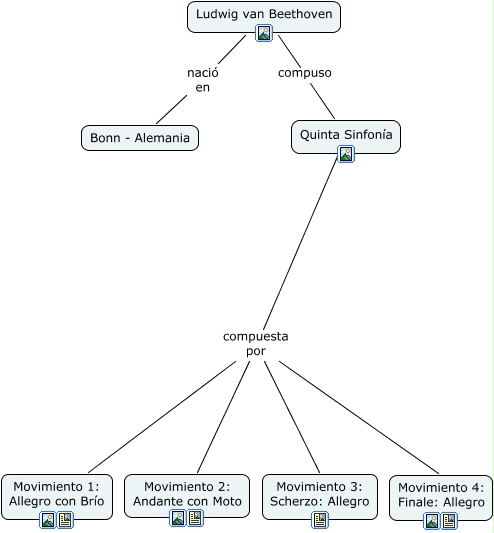
Beethoven (en proceso), Ludwig van Beethoven nació en Bonn - Alemania, Quinta Sinfonía compuesta por Movimiento 3: Scherzo: Allegro, Quinta Sinfonía compuesta por Movimiento 2: Andante con Moto, Quinta Sinfonía compuesta por Movimiento 1: Allegro con Brío, Ludwig van Beethoven compuso Quinta Sinfonía, Quinta Sinfonía compuesta por Movimiento 4: Finale: Allegro