Warning:
JavaScript is turned OFF. None of the links on this page will work until it is reactivated.
If you need help turning JavaScript On, click here.
The Concept Map you are trying to access has information related to:
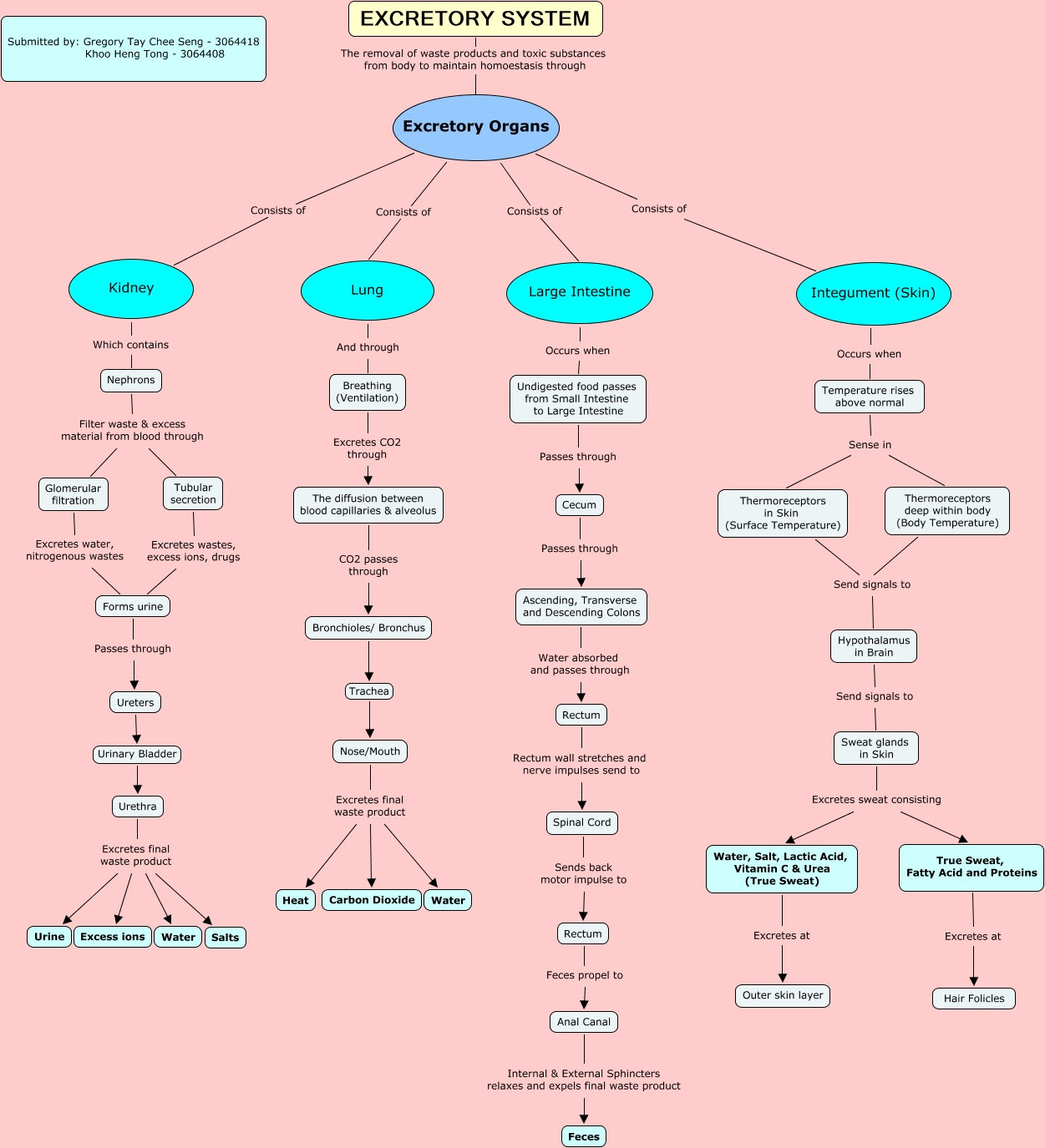
Excretory system dated 6 Jul, Cecum Passes through Ascending, Transverse and Descending Colons, Hypothalamus in Brain Send signals to Sweat glands in Skin, Nose/Mouth Excretes final waste product Heat, Temperature rises above normal Sense in Thermoreceptors in Skin (Surface Temperature), Thermoreceptors in Skin (Surface Temperature) Send signals to Hypothalamus in Brain, Excretory Organs Consists of Kidney, Water, Salt, Lactic Acid, Vitamin C & Urea (True Sweat) Excretes at Outer skin layer, Excretory Organs Consists of Lung, Spinal Cord Sends back motor impulse to Rectum, Urethra Excretes final waste product Salts