Warning:
JavaScript is turned OFF. None of the links on this page will work until it is reactivated.
If you need help turning JavaScript On, click here.
The Concept Map you are trying to access has information related to:
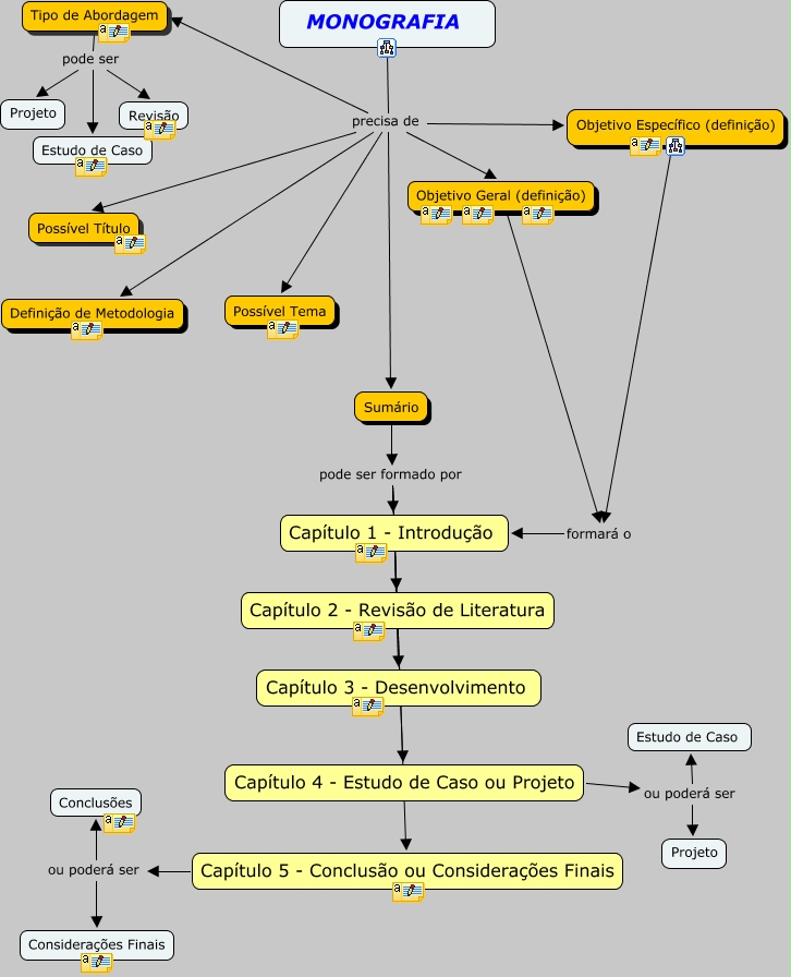
Mapas conceituais em Monografia - Monografia para curso corporativo, MONOGRAFIA precisa de Sumário, Sumário pode ser formado por Capítulo 2 - Revisão de Literatura, Sumário pode ser formado por Capítulo 1 - Introdução, MONOGRAFIA precisa de Possível Título, MONOGRAFIA precisa de Objetivo Geral (definição), Capítulo 5 - Conclusão ou Considerações Finais ou poderá ser Conclusões, Sumário pode ser formado por Capítulo 3 - Desenvolvimento, Capítulo 5 - Conclusão ou Considerações Finais ou poderá ser Considerações Finais, MONOGRAFIA precisa de Objetivo Específico (definição), Capítulo 4 - Estudo de Caso ou Projeto ou poderá ser Estudo de Caso