Warning:
JavaScript is turned OFF. None of the links on this page will work until it is reactivated.
If you need help turning JavaScript On, click here.
The Concept Map you are trying to access has information related to:
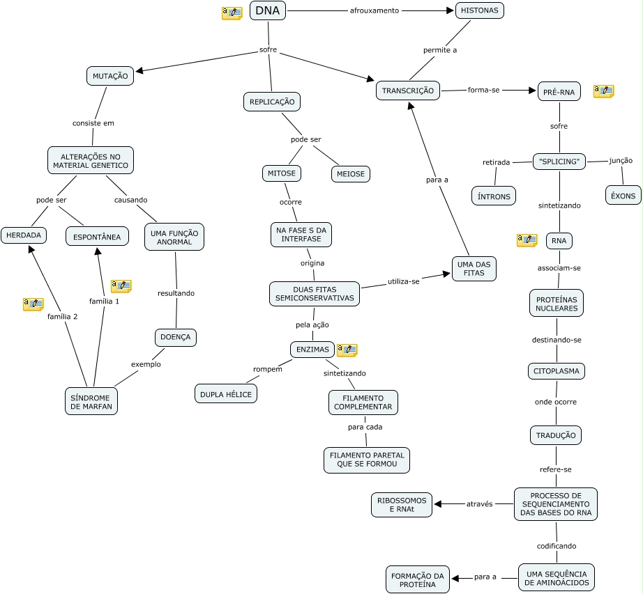
grupo 3, DOENÇA exemplo SÍNDROME DE MARFAN, REPLICAÇÃO pode ser MITOSE, REPLICAÇÃO pode ser MEIOSE, DNA sofre REPLICAÇÃO, PROTEÍNAS NUCLEARES destinando-se CITOPLASMA, FILAMENTO COMPLEMENTAR para cada FILAMENTO PARETAL QUE SE FORMOU, ALTERAÇÕES NO MATERIAL GENETICO pode ser HERDADA, ENZIMAS sintetizando FILAMENTO COMPLEMENTAR, "SPLICING" retirada ÍNTRONS, "SPLICING" sintetizando RNA