Warning:
JavaScript is turned OFF. None of the links on this page will work until it is reactivated.
If you need help turning JavaScript On, click here.
The Concept Map you are trying to access has information related to:
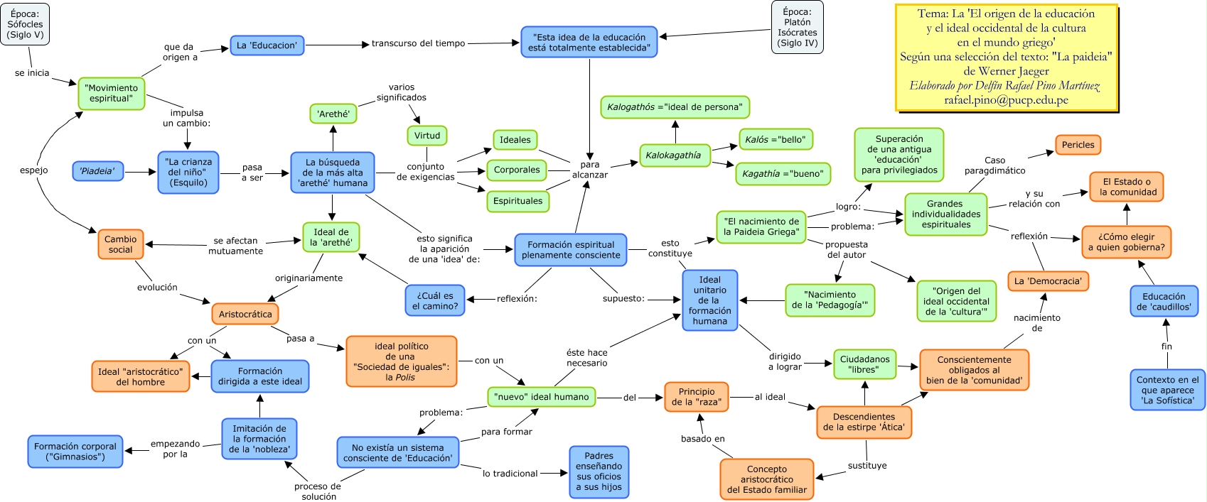
Clase La Paideia y los sofistas, No existía un sistema consciente de 'Educación' para formar "nuevo" ideal humano, "El nacimiento de la Paideia Griega" propuesta del autor "Nacimiento de la 'Pedagogía'", Ideal de la 'arethé' originariamente Aristocrática, Formación espiritual plenamente consciente esto constituye "El nacimiento de la Paideia Griega", No existía un sistema consciente de 'Educación' lo tradicional Padres enseñando sus oficios a sus hijos, "El nacimiento de la Paideia Griega" logro: Superación de una antigua 'educación' para privilegiados, "El nacimiento de la Paideia Griega" propuesta del autor "Origen del ideal occidental de la 'cultura'", Aristocrática con un Formación dirigida a este ideal, Formación espiritual plenamente consciente para alcanzar Kalokagathía, Aristocrática con un Ideal "aristocrático" del hombre