WARNING:
JavaScript is turned OFF. None of the links on this concept map will
work until it is reactivated.
If you need help turning JavaScript On, click here.
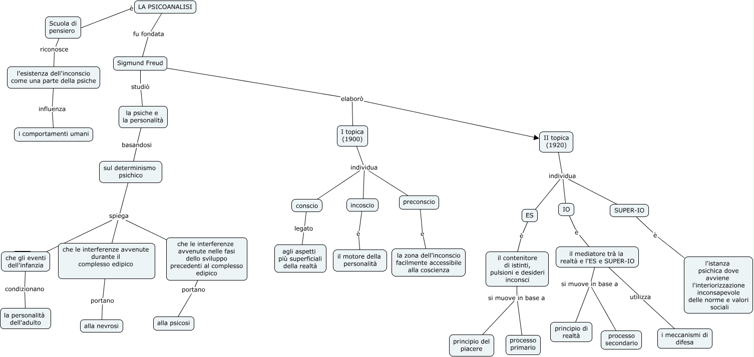
Questa Cmap, creata con IHMC CmapTools, contiene informazioni relative a: Psicoanalisi 1, Sigmund Freud elaborò I topica (1900), il mediatore trà la realtà e l'ES e SUPER-IO si muove in base a principio di realtà, SUPER-IO è l'istanza psichica dove avviene l'interiorizzazione inconsapevole delle norme e valori sociali, che le interferenze avvenute durante il complesso edipico portano alla nevrosi, II topica (1920) individua ES, Scuola di pensiero riconosce l'esistenza dell'inconscio come una parte della psiche, la psiche e la personalità basandosi sul determinismo psichico, sul determinismo psichico spiega che le interferenze avvenute nelle fasi dello sviluppo precedenti al complesso edipico, I topica (1900) individua incoscio, I topica (1900) individua conscio, il mediatore trà la realtà e l'ES e SUPER-IO utilizza i meccanismi di difesa, ES è il contenitore di istinti, pulsioni e desideri inconsci, sul determinismo psichico spiega che gli eventi dell'infanzia, LA PSICOANALISI è Scuola di pensiero, che gli eventi dell'infanzia condizionano la personalità dell'adulto, LA PSICOANALISI fu fondata Sigmund Freud, sul determinismo psichico spiega che le interferenze avvenute durante il complesso edipico, che le interferenze avvenute nelle fasi dello sviluppo precedenti al complesso edipico portano alla psicosi, il mediatore trà la realtà e l'ES e SUPER-IO si muove in base a processo secondario, l'esistenza dell'inconscio come una parte della psiche influenza i comportamenti umani