Warning:
JavaScript is turned OFF. None of the links on this page will work until it is reactivated.
If you need help turning JavaScript On, click here.
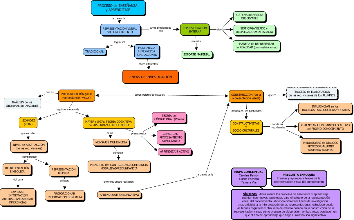
Este Cmap, tiene información relacionada con: MapaRepresentacion, REPRESENTACIÓN VISUAL del CONOCIMIENTO cuyas propiedades son REPRESENTACIÓN EXTERNA, REPRESENTACIÓN EXTERNA necesita SOPORTE MATERIAL, REPRESENTACIÓN VISUAL del CONOCIMIENTO según sea TRADICIONAL, REPRESENTACIÓN ICÓNICA útil para PROPORCIONAR INFORMACIÓN CONCRETA, MAYER (1997): TEORÍA COGNITIVA del APRENDIZAJE MULTIMEDIA presupuestos CAPACIDAD PROCESAMIENTO SIMULTÁNEO, MAYER (1997): TEORÍA COGNITIVA del APRENDIZAJE MULTIMEDIA presupuestos APRENDIZAJE ACTIVO, LÍNEAS DE INVESTIGACIÓN cuyos objetos de estudios INTERPRETACIÓN (de la represetanción visual), INTERPRETACIÓN (de la represetanción visual) según el modelo de SCHNOTZ (2002), NIVEL de ABSTRACCIÓN (de las rep. visuales) comparando REPRESENTACIÓN ICÓNICA, CONSTRUCTIVISTAS y SOCIO CULTURALES donde las rep.visuales MEDIADORAS de DIÁLOGO PROFESOR-ALUMNO ALUMNEO-ALUMNO, CONSTRUCTIVISTAS y SOCIO CULTURALES donde las rep.visuales POTENCIAN EL DESARROLLO ACTIVO del PROPIO CONOCIMIENTO, MAPA CONCEPTUAL Carolina Ramón Liliana Pacheco Tamara Viar ???? SÍNTESIS: Actualmente los procesos de enseñanza y aprendizaje cuentan con nuevas tecnologías para el estudio de la representación visual del conocimiento, abriendo diferentes líneas de investigación. Unas dirigidas a la interpretación de las representaciones, estudiado desde las teorías cognitivas y otra línea de estudio basado en la construcción de la representación visual, como proceso de elaboración. Ambas líneas persiguen un que el tipo de aprendizaje que haga el alumno sea significativo., LÍNEAS DE INVESTIGACIÓN cuyos objetos de estudios CONSTRUCCIÓN (de la representación visual), INTERPRETACIÓN (de la represetanción visual) según el modelo de MAYER (1997): TEORÍA COGNITIVA del APRENDIZAJE MULTIMEDIA, SCHNOTZ (2002) que estudia NIVEL de ABSTRACCIÓN (de las rep. visuales), INTERPRETACIÓN (de la represetanción visual) que es ANÁLISIS de los SISTEMAS de IMÁGENES, PROCESO de ENSEÑANZA y APRENDIZAJE a través de REPRESENTACIÓN VISUAL del CONOCIMIENTO, NIVEL de ABSTRACCIÓN (de las rep. visuales) comparando REPRESENTACIÓN SIMBÓLICA, REPRESENTACIÓN SIMBÓLICA útil para EXPRESAR INFORMACIÓN ABSTRACTA/ELABORAR INFERENCIAS, MULTIMEDIA HIPERMEDIA SIMULACIONES abren diferentes LÍNEAS DE INVESTIGACIÓN