Warning:
JavaScript is turned OFF. None of the links on this page will work until it is reactivated.
If you need help turning JavaScript On, click here.
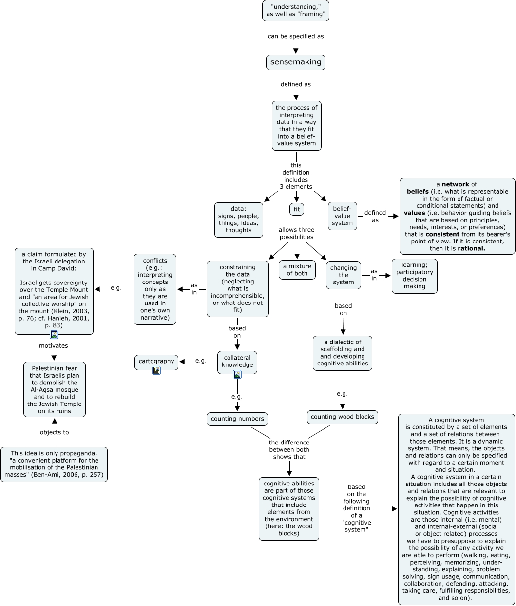
This Concept Map, created with IHMC CmapTools, has information related to: understanding, sensemaking, framing, the process of interpreting data in a way that they fit into a belief- value system this definition includes 3 elements fit, "understanding," as well as "framing" can be specified as sensemaking, counting numbers the difference between both shows that cognitive abilities are part of those cognitive systems that include elements from the environment (here: the wood blocks), This idea is only propaganda, "a convenient platform for the mobilisation of the Palestinian masses" (Ben-Ami, 2006, p. 257) objects to Palestinian fear that Israelis plan to demolish the Al-Aqsa mosque and to rebuild the Jewish Temple on its ruins, counting wood blocks the difference between both shows that cognitive abilities are part of those cognitive systems that include elements from the environment (here: the wood blocks), sensemaking defined as the process of interpreting data in a way that they fit into a belief- value system, fit allows three possibilities constraining the data (neglecting what is incomprehensible, or what does not fit), fit allows three possibilities a mixture of both, belief- value system defined as a network of beliefs (i.e. what is representable in the form of factual or conditional statements) and values (i.e. behavior guiding beliefs that are based on principles, needs, interests, or preferences) that is consistent from its bearer's point of view. If it is consistent, then it is rational., fit allows three possibilities changing the system, changing the system as in learning; participatory decision making, constraining the data (neglecting what is incomprehensible, or what does not fit) as in conflicts (e.g.: interpreting concepts only as they are used in one's own narrative), changing the system based on a dialectic of scaffolding and and developing cognitive abilities, the process of interpreting data in a way that they fit into a belief- value system this definition includes 3 elements data: signs, people, things, ideas, thoughts, the process of interpreting data in a way that they fit into a belief- value system this definition includes 3 elements belief- value system, collateral knowledge e.g. cartography, conflicts (e.g.: interpreting concepts only as they are used in one's own narrative) e.g. a claim formulated by the Israeli delegation in Camp David: Israel gets sovereignty over the Temple Mount and "an area for Jewish collective worship" on the mount (Klein, 2003, p. 76; cf. Hanieh, 2001, p. 83), a claim formulated by the Israeli delegation in Camp David: Israel gets sovereignty over the Temple Mount and "an area for Jewish collective worship" on the mount (Klein, 2003, p. 76; cf. Hanieh, 2001, p. 83) motivates Palestinian fear that Israelis plan to demolish the Al-Aqsa mosque and to rebuild the Jewish Temple on its ruins, cognitive abilities are part of those cognitive systems that include elements from the environment (here: the wood blocks) based on the following definition of a "cognitive system" A cognitive system is constituted by a set of elements and a set of relations between those elements. It is a dynamic system. That means, the objects and relations can only be specified with regard to a certain moment and situation. A cognitive system in a certain situation includes all those objects and relations that are relevant to explain the possibility of cognitive activities that happen in this situation. Cognitive activities are those internal (i.e. mental) and internal-external (social or object related) processes we have to presuppose to explain the possibility of any activity we are able to perform (walking, eating, perceiving, memorizing, under- standing, explaining, problem solving, sign usage, communication, collaboration, defending, attacking, taking care, fulfilling responsibilities, and so on)., a dialectic of scaffolding and and developing cognitive abilities e.g. counting wood blocks