Warning:
JavaScript is turned OFF. None of the links on this page will work until it is reactivated.
If you need help turning JavaScript On, click here.
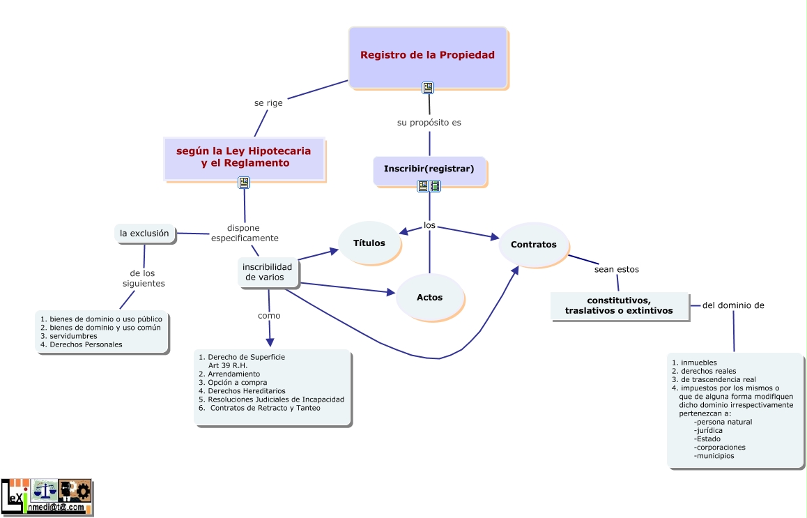
The Concept Map you are trying to access has information related to:
Registro de la Propiedad, Inscribir(registrar) los Títulos, Contratos sean estos constitutivos, traslativos o extintivos, según la Ley Hipotecaria y el Reglamento dispone especificamente inscribilidad de varios, Inscribir(registrar) los Actos, según la Ley Hipotecaria y el Reglamento dispone especificamente la exclusión, constitutivos, traslativos o extintivos del dominio de 1. inmuebles 2. derechos reales 3. de trascendencia real 4. impuestos por los mismos o que de alguna forma modifiquen dicho dominio irrespectivamente pertenezcan a: -persona natural -jurídica -Estado -corporaciones -municipios, la exclusión de los siguientes 1. bienes de dominio o uso público 2. bienes de dominio y uso común 3. servidumbres 4. Derechos Personales, inscribilidad de varios ???? Actos, Inscribir(registrar) los Contratos, inscribilidad de varios ???? Títulos