Warning:
JavaScript is turned OFF. None of the links on this page will work until it is reactivated.
If you need help turning JavaScript On, click here.
The Concept Map you are trying to access has information related to:
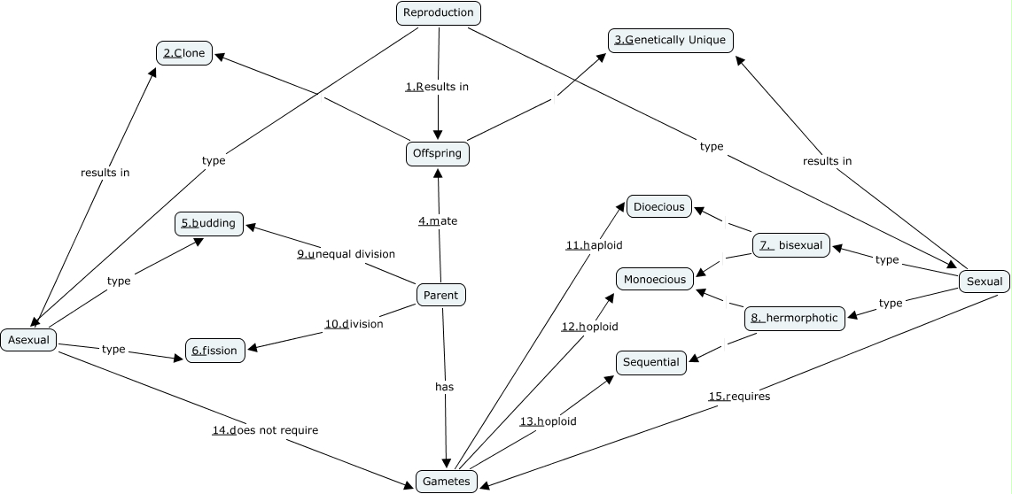
Pich Ex 4D-Reproduction, Reproduction 1.Results in Offspring, Gametes 13.hoploid Sequential, Parent has Gametes, Reproduction type Asexual, Gametes 11.haploid Dioecious, Asexual type 6.fission, Gametes 12.hoploid Monoecious, Sexual results in 3.Genetically Unique, 7. bisexual Dioecious, Parent 10.division 6.fission