Warning:
JavaScript is turned OFF. None of the links on this page will work until it is reactivated.
If you need help turning JavaScript On, click here.
The Concept Map you are trying to access has information related to:
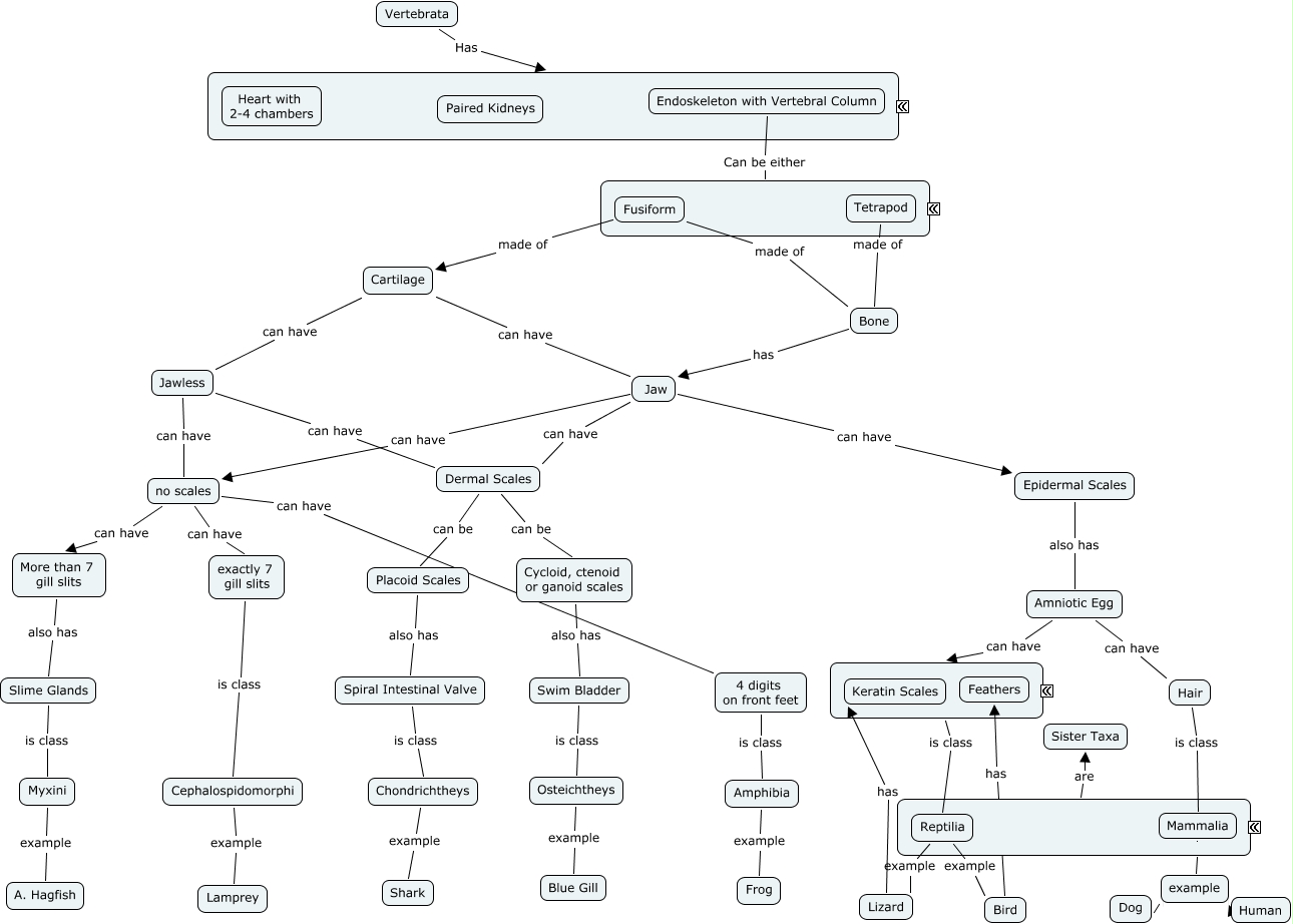
Chelsea Marshall Ex 4C-Vertebrate Phyl, 4 digits on front feet is class Amphibia, Cartilage can have Jaw, Spiral Intestinal Valve is class Chondrichtheys, Dermal Scales can be Placoid Scales, Chondrichtheys example Shark, Fusiform made of Bone, More than 7 gill slits also has Slime Glands, Bone has Jaw, Reptilia example Bird, no scales can have exactly 7 gill slits