Warning:
JavaScript is turned OFF. None of the links on this page will work until it is reactivated.
If you need help turning JavaScript On, click here.
The Concept Map you are trying to access has information related to:
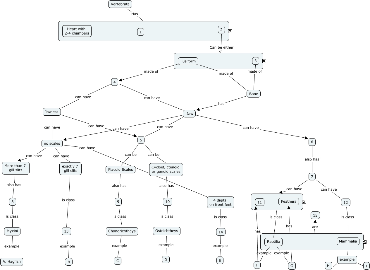
Ex 4C-Vertebrate Phyl, 4 can have Jaw, 4 digits on front feet is class 14, 5 can be Placoid Scales, 9 is class Chondrichtheys, Chondrichtheys example C, Reptilia example G, Bone has Jaw, More than 7 gill slits also has 8, Fusiform made of Bone, no scales can have exactly 7 gill slits