Warning:
JavaScript is turned OFF. None of the links on this page will work until it is reactivated.
If you need help turning JavaScript On, click here.
The Concept Map you are trying to access has information related to:
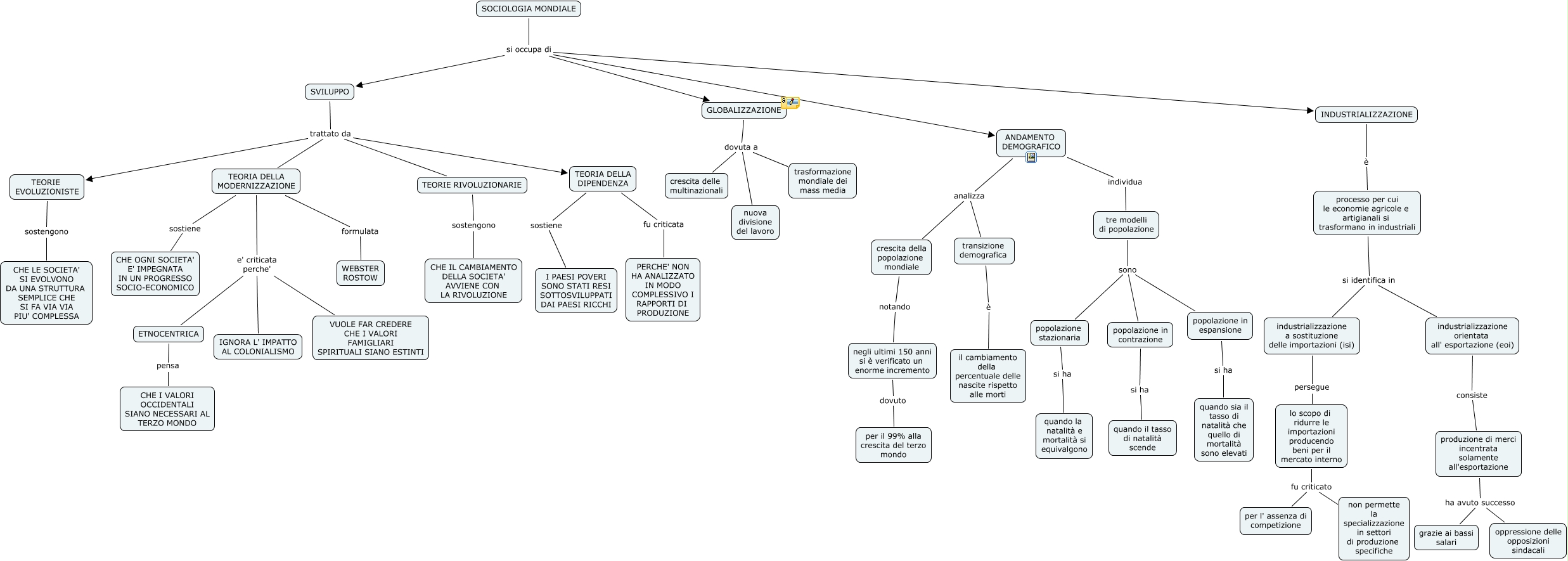
SOCIOLOGIA MONDIALE 5, ANDAMENTO DEMOGRAFICO analizza crescita della popolazione mondiale, SVILUPPO trattato da TEORIA DELLA MODERNIZZAZIONE, SOCIOLOGIA MONDIALE si occupa di SVILUPPO, tre modelli di popolazione sono popolazione in contrazione, produzione di merci incentrata solamente all'esportazione ha avuto successo oppressione delle opposizioni sindacali, transizione demografica è il cambiamento della percentuale delle nascite rispetto alle morti, tre modelli di popolazione sono popolazione stazionaria, SVILUPPO trattato da TEORIE EVOLUZIONISTE, processo per cui le economie agricole e artigianali si trasformano in industriali si identifica in industrializzazione orientata all' esportazione (eoi), industrializzazione orientata all' esportazione (eoi) consiste produzione di merci incentrata solamente all'esportazione