Warning:
JavaScript is turned OFF. None of the links on this page will work until it is reactivated.
If you need help turning JavaScript On, click here.
The Concept Map you are trying to access has information related to:
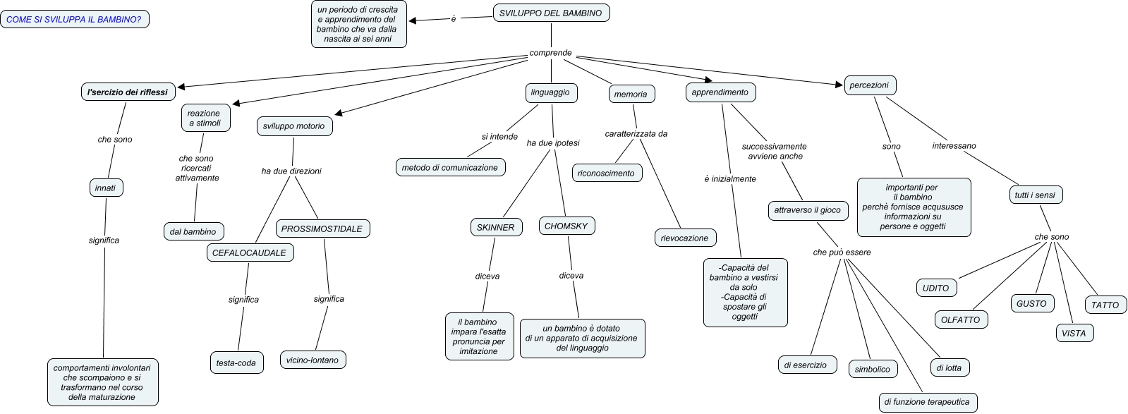
sviluppo bambino psicofisico, SVILUPPO DEL BAMBINO è un periodo di crescita e apprendimento del bambino che va dalla nascita ai sei anni, percezioni sono importanti per il bambino perchè fornisce acqususce informazioni su persone e oggetti, SVILUPPO DEL BAMBINO comprende sviluppo motorio, tutti i sensi che sono UDITO, percezioni interessano tutti i sensi, SVILUPPO DEL BAMBINO comprende reazione a stimoli, apprendimento è inizialmente -Capacità del bambino a vestirsi da solo -Capacità di spostare gli oggetti, tutti i sensi che sono OLFATTO, SVILUPPO DEL BAMBINO comprende percezioni, tutti i sensi che sono GUSTO