Warning:
JavaScript is turned OFF. None of the links on this page will work until it is reactivated.
If you need help turning JavaScript On, click here.
The Concept Map you are trying to access has information related to:
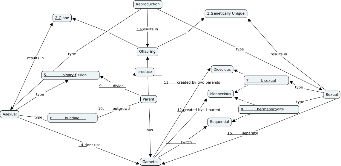
Daniel Fong 4D, Reproduction 1.Results in Offspring, Gametes 13. switch Sequential, Parent has Gametes, Reproduction type Asexual, Gametes 11. created by two parends Dioecious, Asexual type 6. budding, Gametes 12.created byt 1 parent Monoecious, Sexual results in 3.Genetically Unique, Parent 10. outgrowth 6. budding, Sexual type 7. bisexual