Warning:
JavaScript is turned OFF. None of the links on this page will work until it is reactivated.
If you need help turning JavaScript On, click here.
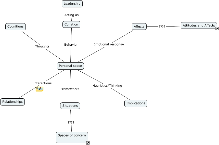
The Concept Map you are trying to access has information related to:
Person-centred map, Personal space Frameworks Situations, Personal space Behavior Conation, Attitudes and Affects ???? Affects, Personal space Interactions Relationships, Affects Emotional response Personal space, Personal space Heuristics/Thinking Implications, Conation Acting as Leadership, Personal space Thoughts Cognitions, Spaces of concern ???? Situations