Warning:
JavaScript is turned OFF. None of the links on this page will work until it is reactivated.
If you need help turning JavaScript On, click here.
The Concept Map you are trying to access has information related to:
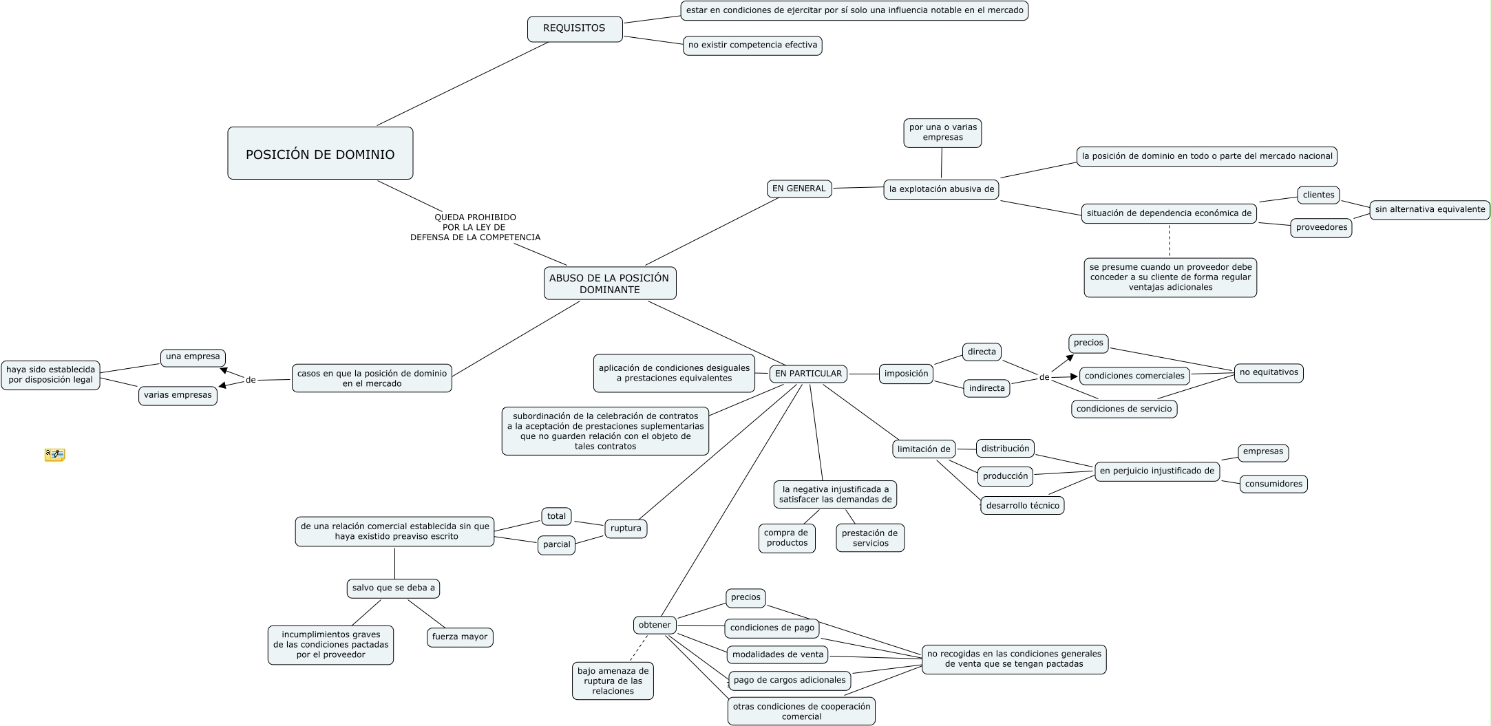
posición de dominio, indirecta de precios, obtener ???? precios, indirecta de condiciones comerciales, otras condiciones de cooperación comercial ???? no recogidas en las condiciones generales de venta que se tengan pactadas, producción ???? en perjuicio injustificado de, obtener ???? pago de cargos adicionales, EN PARTICULAR ???? aplicación de condiciones desiguales a prestaciones equivalentes, EN PARTICULAR ???? la negativa injustificada a satisfacer las demandas de, situación de dependencia económica de ???? proveedores, obtener ???? modalidades de venta