Warning:
JavaScript is turned OFF. None of the links on this page will work until it is reactivated.
If you need help turning JavaScript On, click here.
The Concept Map you are trying to access has information related to:
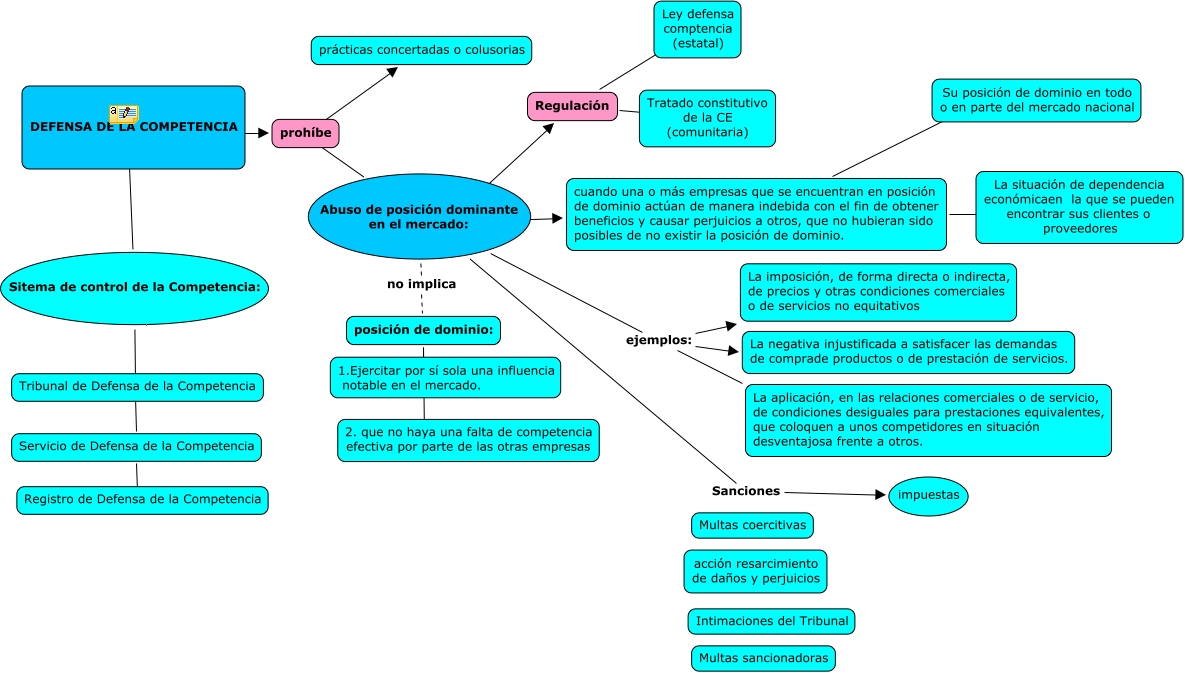
ferias de abril Tatiana, cuando una o más empresas que se encuentran en posición de dominio actúan de manera indebida con el fin de obtener beneficios y causar perjuicios a otros, que no hubieran sido posibles de no existir la posición de dominio. ???? La situación de dependencia económicaen la que se pueden encontrar sus clientes o proveedores, Abuso de posición dominante en el mercado: ejemplos: La negativa injustificada a satisfacer las demandas de comprade productos o de prestación de servicios., Servicio de Defensa de la Competencia ???? Registro de Defensa de la Competencia, DEFENSA DE LA COMPETENCIA ???? prohíbe, posición de dominio: ???? 2. que no haya una falta de competencia efectiva por parte de las otras empresas, posición de dominio: ???? 1.Ejercitar por sí sola una influencia notable en el mercado., Abuso de posición dominante en el mercado: ???? Regulación, Regulación ???? Tratado constitutivo de la CE (comunitaria), prohíbe ???? Abuso de posición dominante en el mercado:, Abuso de posición dominante en el mercado: ejemplos: La aplicación, en las relaciones comerciales o de servicio, de condiciones desiguales para prestaciones equivalentes, que coloquen a unos competidores en situación desventajosa frente a otros.