Warning:
JavaScript is turned OFF. None of the links on this page will work until it is reactivated.
If you need help turning JavaScript On, click here.
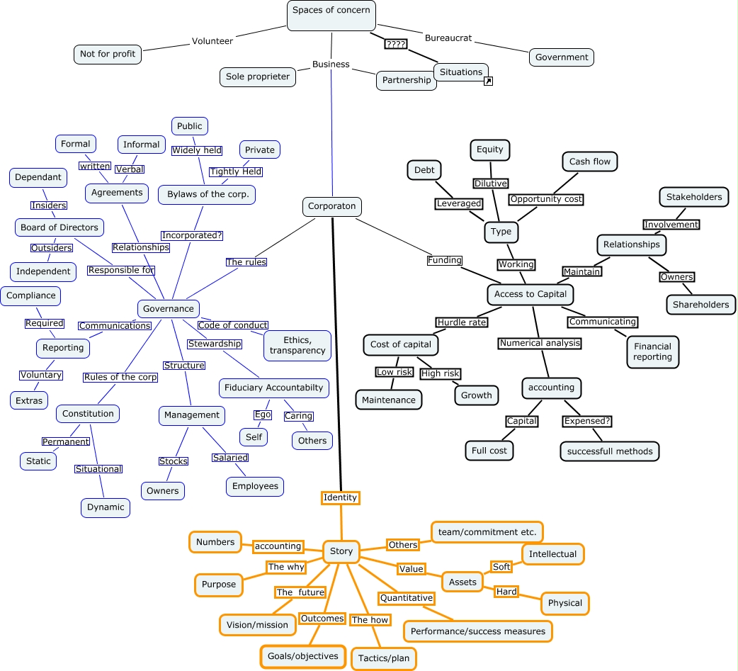
The Concept Map you are trying to access has information related to:
Situation, Bylaws of the corp. Widely held Public, Assets Soft Intellectual, Access to Capital Hurdle rate Cost of capital, Story The future Vision/mission, Agreements Verbal Informal, Spaces of concern Business Sole proprieter, Relationships Involvement Stakeholders, Story The why Purpose, Spaces of concern Bureaucrat Government, Cost of capital High risk Growth