Warning:
JavaScript is turned OFF. None of the links on this page will work until it is reactivated.
If you need help turning JavaScript On, click here.
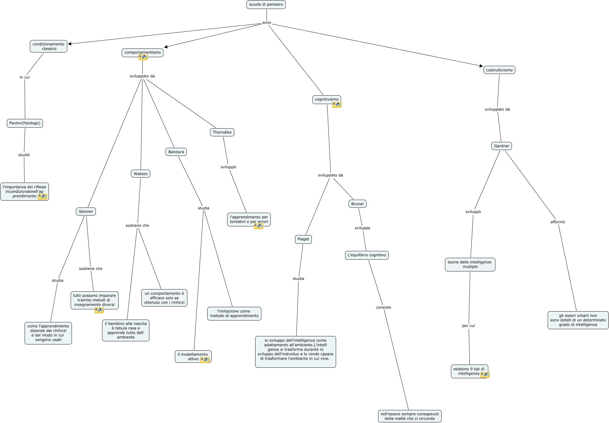
Questa Cmap, creata con IHMC CmapTools, contiene informazioni relative a: l'apprendimento secondo le varie scuole di pensiero, Watson sostiene che un comportamento è efficace solo se ottenuto con i rinforzi, Piaget studia lo sviluppo dell'intelligenza come adattamento all'ambiente.L'intelli genza si trasforma durante lo sviluppo dell'individuo e lo rende capace di trasformare l'ambiante in cui vive., scuole di pensiero sono costruttivismo, Watson sostiene che il bambino alla nascita è tabula rasa e apprende tutto dall' ambiente, comportamentismo sviluppato da Bandura, comportamentismo sviluppato da Watson, Pavlov(fisiologo) studiò l'importanza dei riflessi incondizionatinell'ap prendimento, Bandura studia il modellamento attivo, Bruner sviluppa L'equilibrio cognitivo, Gardner sviluppò teorie delle intelligenze multiple, scuole di pensiero sono condizionamento classico, L'equilibrio cognitivo consiste nell'essere sempre consapevoli della realtà che ci circonda, costruttivismo sviluppato da Gardner, cognitivismo sviluppato da Bruner, comportamentismo sviluppato da Skinner, scuole di pensiero sono comportamentismo, Gardner affermò gli esseri umani non sono dotati di un determinato grado di intelligenza, Thorndike sviluppò l'apprendimento per tentativi e per errori, Bandura studia l'imitazione come metodo di apprendimento, comportamentismo sviluppato da Thorndike