WARNING:
JavaScript is turned OFF. None of the links on this concept map will
work until it is reactivated.
If you need help turning JavaScript On, click here.
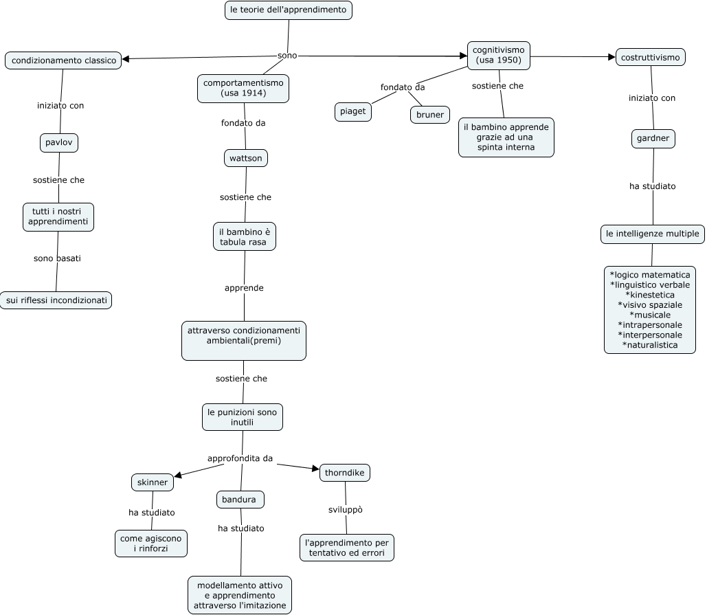
Questa Cmap, creata con IHMC CmapTools, contiene informazioni relative a: apprendimento 8, cognitivismo (usa 1950) sostiene che il bambino apprende grazie ad una spinta interna, condizionamento classico iniziato con pavlov, gardner ha studiato le intelligenze multiple, il bambino è tabula rasa apprende attraverso condizionamenti ambientali(premi), bandura ha studiato modellamento attivo e apprendimento attraverso l'imitazione, le teorie dell'apprendimento sono condizionamento classico, comportamentismo (usa 1914) fondato da wattson, pavlov sostiene che tutti i nostri apprendimenti, le teorie dell'apprendimento sono comportamentismo (usa 1914), cognitivismo (usa 1950) fondato da piaget, wattson sostiene che il bambino è tabula rasa, le teorie dell'apprendimento sono cognitivismo (usa 1950), le punizioni sono inutili approfondita da thorndike, costruttivismo iniziato con gardner, le intelligenze multiple sono *logico matematica *linguistico verbale *kinestetica *visivo spaziale *musicale *intrapersonale *interpersonale *naturalistica, cognitivismo (usa 1950) fondato da bruner, le punizioni sono inutili approfondita da bandura, skinner ha studiato come agiscono i rinforzi, le punizioni sono inutili approfondita da skinner, le teorie dell'apprendimento sono costruttivismo