Warning:
JavaScript is turned OFF. None of the links on this page will work until it is reactivated.
If you need help turning JavaScript On, click here.
The Concept Map you are trying to access has information related to:
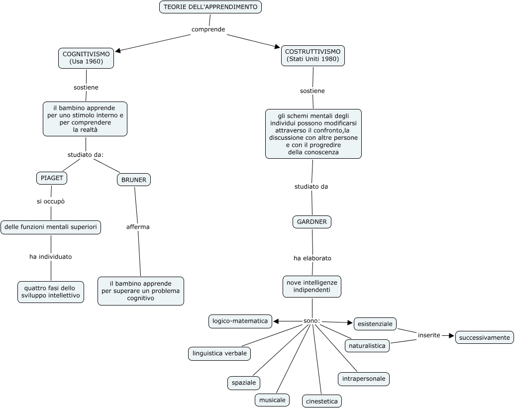
apprendimento 4, nove intelligenze indipendenti sono: esistenziale, TEORIE DELL'APPRENDIMENTO comprende COGNITIVISMO (Usa 1960), nove intelligenze indipendenti sono: spaziale, gli schemi mentali degli individui possono modificarsi attraverso il confronto,la discussione con altre persone e con il progredire della conoscenza studiato da GARDNER, nove intelligenze indipendenti sono: cinestetica, delle funzioni mentali superiori ha individuato quattro fasi dello sviluppo intellettivo, TEORIE DELL'APPRENDIMENTO comprende COSTRUTTIVISMO (Stati Uniti 1980), nove intelligenze indipendenti sono: naturalistica, BRUNER afferma il bambino apprende per superare un problema cognitivo, naturalistica inserite successivamente