WARNING:
JavaScript is turned OFF. None of the links on this concept map will
work until it is reactivated.
If you need help turning JavaScript On, click here.
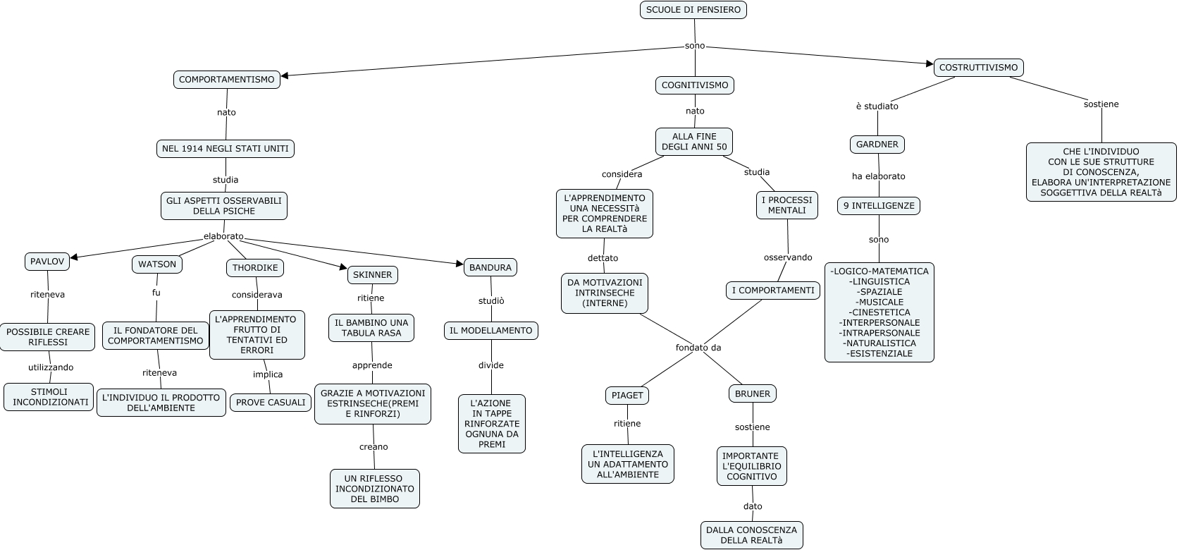
Questa Cmap, creata con IHMC CmapTools, contiene informazioni relative a: apprendimento 9, DA MOTIVAZIONI INTRINSECHE (INTERNE) fondato da BRUNER, IL BAMBINO UNA TABULA RASA apprende GRAZIE A MOTIVAZIONI ESTRINSECHE(PREMI E RINFORZI), I COMPORTAMENTI fondato da PIAGET, COGNITIVISMO nato ALLA FINE DEGLI ANNI 50, 9 INTELLIGENZE sono -LOGICO-MATEMATICA -LINGUISTICA -SPAZIALE -MUSICALE -CINESTETICA -INTERPERSONALE -INTRAPERSONALE -NATURALISTICA -ESISTENZIALE, GRAZIE A MOTIVAZIONI ESTRINSECHE(PREMI E RINFORZI) creano UN RIFLESSO INCONDIZIONATO DEL BIMBO, PIAGET ritiene L'INTELLIGENZA UN ADATTAMENTO ALL'AMBIENTE, GLI ASPETTI OSSERVABILI DELLA PSICHE elaborato SKINNER, WATSON fu IL FONDATORE DEL COMPORTAMENTISMO, IL FONDATORE DEL COMPORTAMENTISMO riteneva L'INDIVIDUO IL PRODOTTO DELL'AMBIENTE, SCUOLE DI PENSIERO sono COGNITIVISMO, GLI ASPETTI OSSERVABILI DELLA PSICHE elaborato BANDURA, IMPORTANTE L'EQUILIBRIO COGNITIVO dato DALLA CONOSCENZA DELLA REALTà, GLI ASPETTI OSSERVABILI DELLA PSICHE elaborato WATSON, L'APPRENDIMENTO UNA NECESSITà PER COMPRENDERE LA REALTà dettato DA MOTIVAZIONI INTRINSECHE (INTERNE), NEL 1914 NEGLI STATI UNITI studia GLI ASPETTI OSSERVABILI DELLA PSICHE, BANDURA studiò IL MODELLAMENTO, POSSIBILE CREARE RIFLESSI utilizzando STIMOLI INCONDIZIONATI, I PROCESSI MENTALI osservando I COMPORTAMENTI, ALLA FINE DEGLI ANNI 50 studia I PROCESSI MENTALI