WARNING:
JavaScript is turned OFF. None of the links on this concept map will
work until it is reactivated.
If you need help turning JavaScript On, click here.
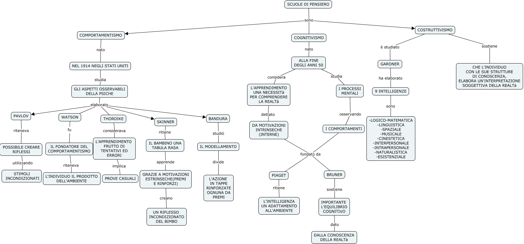
Questa Cmap, creata con IHMC CmapTools, contiene informazioni relative a: APPRENDIMENTO 2, IL BAMBINO UNA TABULA RASA apprende GRAZIE A MOTIVAZIONI ESTRINSECHE(PREMI E RINFORZI), DA MOTIVAZIONI INTRINSECHE (INTERNE) fondato da BRUNER, I COMPORTAMENTI fondato da PIAGET, 9 INTELLIGENZE sono -LOGICO-MATEMATICA -LINGUISTICA -SPAZIALE -MUSICALE -CINESTETICA -INTERPERSONALE -INTRAPERSONALE -NATURALISTICA -ESISTENZIALE, COGNITIVISMO nato ALLA FINE DEGLI ANNI 50, GRAZIE A MOTIVAZIONI ESTRINSECHE(PREMI E RINFORZI) creano UN RIFLESSO INCONDIZIONATO DEL BIMBO, WATSON fu IL FONDATORE DEL COMPORTAMENTISMO, GLI ASPETTI OSSERVABILI DELLA PSICHE elaborato SKINNER, PIAGET ritiene L'INTELLIGENZA UN ADATTAMENTO ALL'AMBIENTE, IL FONDATORE DEL COMPORTAMENTISMO riteneva L'INDIVIDUO IL PRODOTTO DELL'AMBIENTE, SCUOLE DI PENSIERO sono COGNITIVISMO, GLI ASPETTI OSSERVABILI DELLA PSICHE elaborato BANDURA, IMPORTANTE L'EQUILIBRIO COGNITIVO dato DALLA CONOSCENZA DELLA REALTà, GLI ASPETTI OSSERVABILI DELLA PSICHE elaborato WATSON, NEL 1914 NEGLI STATI UNITI studia GLI ASPETTI OSSERVABILI DELLA PSICHE, L'APPRENDIMENTO UNA NECESSITà PER COMPRENDERE LA REALTà dettato DA MOTIVAZIONI INTRINSECHE (INTERNE), POSSIBILE CREARE RIFLESSI utilizzando STIMOLI INCONDIZIONATI, BANDURA studiò IL MODELLAMENTO, ALLA FINE DEGLI ANNI 50 studia I PROCESSI MENTALI, I PROCESSI MENTALI osservando I COMPORTAMENTI