Warning:
JavaScript is turned OFF. None of the links on this page will work until it is reactivated.
If you need help turning JavaScript On, click here.
The Concept Map you are trying to access has information related to:
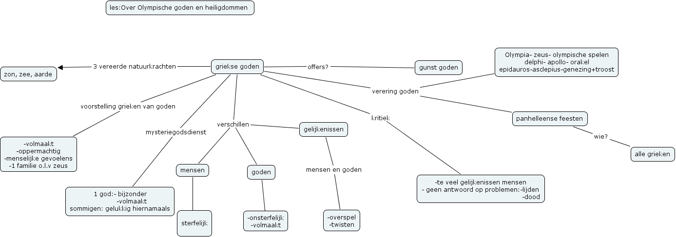
2aa Van Overstraeten Shauni les 19, griekse goden verschillen mensen, griekse goden verschillen goden, griekse goden verering goden Olympia- zeus- olympische spelen delphi- apollo- orakel epidauros-asclepius-genezing+troost, griekse goden 3 vereerde natuurkrachten zon, zee, aarde, griekse goden verering goden panhelleense feesten, goden -onsterfelijk -volmaakt, griekse goden voorstelling grieken van goden -volmaakt -oppermachtig -menselijke gevoelens -1 familie o.l.v zeus, griekse goden kritiek -te veel gelijkenissen mensen - geen antwoord op problemen:-lijden -dood, gelijkenissen mensen en goden -overspel -twisten, griekse goden offers? gunst goden